postdociot Profile Banner
postdociot Profile
postdociot

@postdociot

Followers
404
Following
460
Media
15
Statuses
429

We are a network of postdocs. #WomenInScience Tell us more about yourself to be featured: https://t.co/61mirXbChh…

Joined July 2020
Don't wanna be here? Send us removal request.
@ChloePasin
Chloé Pasin
2 years
This paper is finally out and I'm so glad we were able to dig into the extensive @HivSwiss data to look into the use of hormonal therapy in cis women and gender minorities with HIV and its association with variations in HIV markers!
@HIV_Medicine
HIV Medicine
2 years
**OPEN ACCESS** Impact of hormonal therapy on HIV‐1 immune markers in cis women and gender minorities
0
3
9
@ChloePasin
Chloé Pasin
2 years
How to include sex and gender considerations in infection and immunity from basic science to clinical practice, precision medicine and public health policies ? We discuss this in our opinion piece, initiated during an amazing workshop in 2022 @CHelveticum https://t.co/i9N92wuBZR
Tweet card summary image
royalsocietypublishing.org
Abstract. Although sex and gender are recognized as major determinants of health and immunity, their role is rarely considered in clinical practice and pub
1
3
7
@Esth3rPark
Esther Park
2 years
First first-author paper is live!! So excited that the story is out and got to provide more insights into RQC in B. subtilis! I had an amazing time with this story with amazing collaborators.
@GreenLabJHMI
Green Lab
2 years
It’s official! MutS2 still doesn’t cut it. Congrats @Esth3rPark and @BeckmannLab! https://t.co/RvSYntyQF3
2
8
27
@AparnaMicrobio
Aparna Banerjee
1 year
How I published 0 first author papers during my postdoc (0 publication from postdoc): 1. My postdoc supervisor never supported me on anything 2. I had imposter & I self-studied 3. I self-studied until I get own funding & stable job Thankful that life threw me in difficulties!
22
46
1K
@DaniBeckman
Danielle Beckman
1 year
How I published 1 first-author paper during 2.5 years of my post-doc: - I collected all my data and learned how to become a scientist. - I read like a normal human being. - I write like a normal human being. Seems to be paying off.
22
82
2K
@tanayabose11
Tanaya bose
2 years
Five months ago, holding the hand of my child I embarked on a courageous journey, leaving my comfort zone to start a new career as a #newPI in India. The transition wasn't without its hardships; the stress of navigating a demanding career path took a toll on my health. (1/2)
1
1
3
@AmiadDaria
Daria Amiad Pavlov
2 years
So happy to share this work! Could not have done it without the support of team @Prosser_Lab and the exciting collaboration with @LammerdingLab, @ShenoyLab, and Jain lab.
@Prosser_Lab
Ben Prosser
2 years
Excited to share our preprint on cytoskeletal-nuclear forces in cardiomyocytes, with implications for #LMNA DCM 💔 Great collaborative effort with the @LammerdingLab, @ShenoyLab and twitter-less Jain lab https://t.co/GM0sbX6Sb1 (🧵1/5)
2
5
25
@StevensSostre
Whitney Stevens-Sostre, PhD Boricua 🇵🇷
2 years
Hey #BIBPSRollCall! I’m the Founding President of #BlackInBiophysics, a neuroscientist and biophysicist. 💪🏾 As a #postdoc I study the roles of voltage-gated ion channels in the mammalian retinal circuit using #ephys and high-res imaging 👁️ I’m also a proud wife, mom & stepmom 🥰
0
14
33
@xtalstackhouse
Crystal Stackhouse
2 years
Super excited to share my undergrad work in Nucci lab @RowanUniversity @RowanResearch 🧬 We characterized #nanoparticles that adapt to maximize protein encapsulation. #researchpaper #biophysics Characterization of 10MAG/LDAO reverse micelles: https://t.co/HzN8tn12ve
2
1
13
@mia_rosenfeld
mia @ neurips
2 years
check out our preprint where we detail our all-atom modeling and simulation of respiratory mucins!
0
7
76
@ClaudEfstathiou
Claudia Efstathiou
2 years
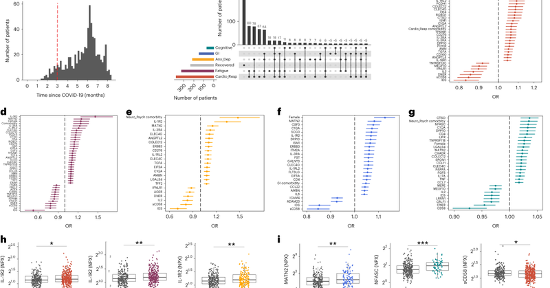
We are really please to have our paper on Long Covid subtypes out today in @NatImmunol. This project worked with @PHOSP_COVID cohort to delve into what is different in those with persistent symptoms. https://t.co/1K1k56pvZC Here's a short thread on what we found:
Tweet card summary image
nature.com
Nature Immunology - Openshaw and colleagues find myeloid inflammation and complement activation signatures in patients with long COVID who were previously hospitalized.
14
94
289
@AlisaIakupova
愛理沙
2 years
grateful that there are people willing to address topics on sex and gender in immunity @ChloePasin at @MDC_Berlin 🥲👏🏻 made me think again that the research on women’s health is under appreciated
1
1
14
@KylieMcPhD
Kylie McPherson, PhD
2 years
Company: As the next part of the interview process please provide 4 references of previous employers. Me….a 32 year old postdoc in the lab I did my PhD in….who’s only other employer after my teen years (and undergrad) was my post-bac advisor a decade ago:
0
3
30
@breannajrogers
Breanna Rogers
2 years
To the people calling me a “DEI” and saying that it’s good that I was rejected, you can leave your racism at the door. I am a McNair Scholar and NIH IRTA Post-Bacc who graduated with honors. And, thanks to sheer spite ALONE, I’m reapplying to PhD programs again next cycle.
130
124
3K
@breannajrogers
Breanna Rogers
2 years
I got my final rejection for the application cycle and I really cannot help but feel defeated. I feel like I’ll never get into a program.
141
16
1K
@ShakiraRHobbs
Shakira Hobbs, PhD
2 years
@DeborahSills @Momademia I did a little research and found the graphic. It’s actually a lower number for married mothers and it look like it’s higher for single women. This however doesn’t discredit the challenges single women face.
4
21
77
@mothersinsci
Mothers in Science
2 years
Our research shows that ~50% of mothers globally decline at least half of opportunities to attend conferences after becoming parents (N=3995). To help overcome these challenges, we launched a flexible Caregiver Travel Grant. Apply now! Deadline March 24👉 https://t.co/lOJVIDT9xq
3
173
296
@kaia_mattioli
Dr. Kaia Mattioli
2 years
been sporting a cute new accessory in the lab lately! baby boy expected in February ✨ veryyyy grateful that Massachusetts offers paid family leave & my colleagues have been very accommodating during my pregnancy
21
9
484
@aninditabrahma_
Anindita Brahma
2 years
We have our first single-cell paper on the ant olfactory system! 🐜 We show that ants regulate odorant receptor expression from large tandem arrays in a very different way than what is known in fruit flies and mice! @DanielKronauer @Dom_Frank3 @patKpiekarski @RockefellerUniv
@DanielKronauer
Daniel Kronauer
2 years
New paper in @CurrentBiology by @aninditabrahma_, @Dom_Frank3, Daniel Hejazi Pastor, and @patKpiekarski @RockefellerUniv. We discovered that ants use a wild “new” mechanism to regulate gene expression at large tandem arrays of odorant receptors (1/7): https://t.co/UACTIwckaw
4
34
161
@meoomen
Marlies Oomen
2 years
What started as a seemingly contradicting observation in mESC and human differentiated cell lines, then became a bonus thesis chapter, is now on BioRxiv!
Tweet card summary image
biorxiv.org
The architecture of mammalian mitotic chromosomes is considered to be universal across species and cell types. However, some studies suggest that features of mitotic chromosomes might be cell type or...
1
16
67