piaolingjin Profile Banner
飘零*锦 Profile
飘零*锦

@piaolingjin

Followers
1K
Following
2K
Media
347
Statuses
2K

长袖歌舞,素颜依旧,可知,今夕何年? ~16年入币圈,喜欢二级合约交易,死磕btc,左侧高风险交易选手。

Joined January 2018
Don't wanna be here? Send us removal request.
@piaolingjin
飘零*锦
3 hours
行情没什么好说的,依旧那样; 再说一下cme吧 k线回踩cme4日vegas,反弹,目前到达2日线下方,区间内上下15个点震荡完成。下一步是继续涨一些再回调还是直接回调区间底部? 前天说我挂单的金字塔空单顶部是10.4w,来源于cme12小时级别,下图:
@piaolingjin
飘零*锦
6 days
btc cme 2日线 很久没看cme了,这走势走的真规整啊,2次回踩2日线vegas,第3次回踩到4日线vegas; 看着这个图太容易做单了吧,根据vegas特性,反弹区间都自动出来了,还是高空低多; 区间看不出来?明显是2个时间级别中间嘛,2日线vegas-4日线vegas,上下15个点了。 #Bitcoin
0
0
9
@piaolingjin
飘零*锦
1 day
没什么说的,目前btc持有1x空单,还有顶部区间倒金字塔挂单; 4小时指标走了双顶 暂时空单不动了,就按照计划来。至于多单,等回调后再说吧,今天正好忙,也没��计算这个了。 #Bitcoin
5
2
31
@piaolingjin
飘零*锦
2 days
空单点位更正,9.4w挂单撤了,改为9.4-104区间倒金字塔挂单。 这下舒坦了🤪。
0
0
3
@piaolingjin
飘零*锦
2 days
昨天的小多单平了,并且反手1x空; btc12小时观点依然没变,走的还挺好,所以大趋势依然是看反弹;(下图12小时k) 具体操作还是看4小时和1小时; 4小时方面指标一直顶着轻微的超买往上波段式拉盘,走的很恶心; 1小时指标还稍微明确些。(下图1小时k) 目前做单思路是:
2
0
10
@piaolingjin
飘零*锦
3 days
btc 4小时k 4小时指标摇摇欲坠,价格倒是很坚挺,与其猜测涨跌,不如安心等待了; 目前价格处于本次下跌,12小时级别的中间位,多空都没性价比。那继续等行情走出来吧,无论涨跌总比现在好做单;
1
0
7
@piaolingjin
飘零*锦
4 days
梳理梳理行情, 以vegas来说,大级别4日线、2日线、12小时依然是底部,目前还是看反弹; 大级别定调了,小级别,4小时走的很掉毛啊,刚才在群里还说,这行情,要么死拿,要么玩1小时波段;
1
0
5
@piaolingjin
飘零*锦
5 days
btc 4小时图 btc1-4小时都进入卖出区间; 多单:考虑到12小时指标还在底部区间,那等1小时回调到底部是个很好的买入区间,比较好的位置是8.46w,真跌了,我会在这个位置上多单;
2
0
4
@piaolingjin
飘零*锦
6 days
btc cme 2日线 很久没看cme了,这走势走的真规整啊,2次回踩2日线vegas,第3次回踩到4日线vegas; 看着这个图太容易做单了吧,根据vegas特性,反弹区间都自动出来了,还是高空低多; 区间看不出来?明显是2个时间级别中间嘛,2日线vegas-4日线vegas,上下15个点了。 #Bitcoin
3
2
25
@piaolingjin
飘零*锦
6 days
gpt这句总结到位了:顺 12H 超卖反弹,吃完 4H 这一段就跑,不恋战。(目前反弹逻辑)
0
0
2
@piaolingjin
飘零*锦
6 days
多单持有逻辑
1
0
2
@piaolingjin
飘零*锦
6 days
btc 4小时k 反弹继续进行中,1小时指标到达顶部区域,4小时指标走了一半; 观点依然不变,等高空或者低多,忍不住的就分批挂空单,追多的就看自己技术了; 继续躺平的一天,等能上仓位的时机; #Bitcoin
1
0
3
@piaolingjin
飘零*锦
7 days
手里的多单刚才小损走了,昨天还在跌,就上了稍大些的对冲空单,综合算起来还是亏损。 目前就等高空,或者直接跌下来做多了。
0
0
2
@piaolingjin
飘零*锦
7 days
btc 1小时k btc k线目前位于4日线vegas和周线之间; 短线处于超跌反弹状态,但第一波反弹我按照1-4小时级别来处理。 1小时顶部位置8.7w,4小时顶部位置9.3w,在这个区间我挂上了区间空单。 大体思路就是等反弹完毕,跌下去回踩时再做多。
2
0
5
@piaolingjin
飘零*锦
8 days
0
0
0
@piaolingjin
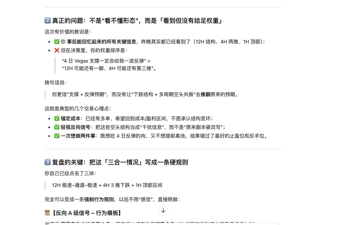
飘零*锦
8 days
今天早上下跌,我看图后第一感受就是,果真是这样,昨晚怎么没想到3个指标共振呢? 上图12小时图,明显走了个“极速-区间-极速”形态,昨晚看盘时,脑子有想多还差一个极速?但是没重视。
1
0
4
@piaolingjin
飘零*锦
9 days
btc2日线vegas 走的还挺好,继续持仓。当行情跌到大级别vegas时,做单就是不容易了,看了大级别还得看12小时、4小时、1小时。。。 ======================== chatgpt节选: 4日 & 12 小时:支撑被确认了一次 12小时很典型的一个小双底 / 三重探底,底部几根量都不错,然后最近这根 12H
1
0
10
@piaolingjin
飘零*锦
10 days
没啥说的,用chatgpt的话就是
@piaolingjin
飘零*锦
11 days
btc 4日线vegas 没啥说的,第一个仓位进去了,8.99w平空反手,第二个挂单8.5w; 止盈挂的9.44w,不追,跌了加仓,总仓位可控; #Bitcoin
0
0
5
@piaolingjin
飘零*锦
11 days
btc 4日线vegas 没啥说的,第一个仓位进去了,8.99w平空反手,第二个挂单8.5w; 止盈挂的9.44w,不追,跌了加仓,总仓位可控; #Bitcoin
@piaolingjin
飘零*锦
11 days
4日线vegas图 如图,马上打到支撑趋势线了,我在88538进行了挂单(昨晚有进行空单对冲多单),平多空,多单进货五分之一; 然后继续等待,我的理想接多单位置就是在88538-8.5w之间,在这期间会分批,分时,挂单。 期待有个好点的反弹,点位只供参考,大家不要生搬硬套; #Bitcoin
0
0
3
@piaolingjin
飘零*锦
11 days
这种跌势强的趋势,稳妥点的可以等4小时级别二次回踩进多,一般大级别回调,4小时都有2踩的,看个人风险偏向了。
0
0
2