Molecular Brain
@molecularbrain
Followers
569
Following
1
Media
5
Statuses
2K
Molecular Brain is an open access, peer-reviewed online journal about all aspects of studies on the nervous system at the molecular, cellular, and systems level
Joined January 2011
New Article: AldoC BAC-GFP transgenic mice as a reliable model for astrocyte identification and functional studies in the brain
link.springer.com
Molecular Brain - Astrocytes, the most abundant glial cell type in the central nervous system (CNS), are essential for maintaining neural homeostasis, forming gliovascular unit, and modulating...
0
0
0
New Article: Aging-independent decrease of complex multi-spine boutons in hippocampal area CA1 after contextual fear conditioning
link.springer.com
Molecular Brain - Long-lasting synaptic changes enable memory storage and regulate recall in the brain. Our previous work established that generation of multi-innervated dendritic spines (MISs),...
0
0
0
New Article: Dysregulated circRNA–miRNA–mRNA networks reveal stage-specific mRNA expression changes in Parkinson’s disease
link.springer.com
Molecular Brain - Parkinson’s disease (PD) is a progressive neurodegenerative disorder marked by the loss of dopaminergic neurons and widespread transcriptomic dysregulation across disease...
0
0
0
New Article: Adenylate kinase 5, a novel genetic risk factor for Alzheimer’s disease, regulates microglial inflammatory activation
link.springer.com
Molecular Brain - Alzheimer’s disease (AD) is a progressive neurodegenerative disorder characterized by memory loss, cognitive decline, and neuroinflammation, primarily mediated by microglia....
0
0
0
New Article: Molecular mechanisms of gut microbiota dysbiosis and metabolites in Alzheimer’s disease pathogenesis: implications for precision therapeutics
link.springer.com
Molecular Brain - Alzheimer’s disease (AD) originates from both central and peripheral pathways. The gut microbiota is a clear risk factor. In AD, microbiota imbalances drive immune system...
0
0
0
New Article: Perineuronal nets in the developing brain: implications for neurodevelopmental disorders
link.springer.com
Molecular Brain - Here, we review recent findings on the development, functions, and alterations of perineuronal nets (PNNs) in relation to neurodevelopmental pathologies. PNNs are dense...
0
0
0
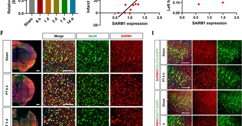
New Article: Deficiency of SARM1 attenuates neuronal injury and improves neurological performance in a photothrombotic stroke model
link.springer.com
Molecular Brain - Stroke is a major cause of morbidity and mortality worldwide. There is an urgent need for effective neuroprotective agents to reduce brain injury. SARM1 (sterile alpha and TIR...
0
0
0
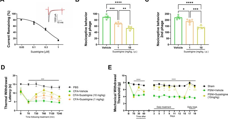
New Micro report: Pharmacological inhibition of NaV1.8 by suzetrigine reveals potent analgesic potential without tolerance development in mice
link.springer.com
Molecular Brain - The Voltage-gated sodium channel NaV1.8 is a critical determinant of nociceptive signaling in primary sensory neurons. Here, we evaluated the analgesic potential of suzetrigine, a...
0
0
0
New Micro report: Septin5 deficiency impairs both recent and remote contextual fear memory
link.springer.com
Molecular Brain - Septin-3 and Septin-5 are components of the septin cytoskeleton highly expressed in the nervous system, yet the extent of their shared and distinct roles is not fully understood....
0
0
0
New Article: Cerebrolysin ameliorates ketamine-mediated anxiety and cognitive impairments via modulation of mitochondrial function and CREB/PGC-1α pathway
link.springer.com
Molecular Brain - Schizophrenia is known as a complex and devastating mental disorder due to its profound impact on individuals, families, and society. Emerging evidence proposes that mitochondria...
0
0
0
New Article: Abnormal behaviors and glial responses in an animal model of tau pathology
link.springer.com
Molecular Brain - Tau hyperphosphorylation has been considered a major contributor to neurodegeneration in Alzheimer’s disease (AD) and frontotemporal dementia, and related tauopathies have...
0
0
0
New Brief Report: Striatal transcriptomic alterations immediately after short-term abstinence from methamphetamine self-administration in rats
link.springer.com
Molecular Brain - Substance use disorders, particularly drug addiction, are complex neurophysiological conditions characterized by cycles of compulsive drug use, withdrawal symptoms, and relapses....
0
0
0
New Article: Gpr176 modulates the firing pattern of parvalbumin-positive interneurons in the orbitofrontal cortex of mouse
link.springer.com
Molecular Brain - Parvalbumin-positive (PV+) interneurons are the most abundant type of interneurons in the cortex. Its characteristic high-frequency non-accommodating firing pattern is critical...
0
0
0
New Article: PUS7-dependent Ψ reshapes specific synaptic gene exons to facilitate fear extinction memory formation
link.springer.com
Molecular Brain - RNA modifications serve as dynamic regulators of neural plasticity through their ability to fine-tune transcript stability and splicing. Pseudouridine (Ψ), an evolutionarily...
0
0
0
New Article: BDNF genotype associated with changes in cortical thickness, severity of symptoms, and cognitive impairments in mild traumatic brain injury
link.springer.com
Molecular Brain - Brain-derived neurotrophic factor (BDNF) is a critical blood protein for brain function; however, its genotypic influence on clinical outcomes and brain structure following mild...
0
0
0
New Article: Exploration of schizophrenia-related behavioral and molecular abnormalities in a mutant mouse model with a mutation in the TVV motif of the ErbB4 gene
link.springer.com
Molecular Brain - The ErbB4 gene is a schizophrenia (SCZ) risk gene that interacts with PSD-95 via its C-terminus, a connection disrupted in SCZ patients. To investigate the functional significance...
0
0
0
New Article: Acupuncture improves depressive-like behaviors in CUMS rats by modulating lateral habenula synaptic plasticity via the BDNF/ERK/mTOR pathway
link.springer.com
Molecular Brain - Acupuncture has been found to alleviate depressive behaviors caused by chronic unpredictable mild stress (CUMS) in rats. This study explores how acupuncture improves depressive...
0
0
0
New Micro report: Integrated molecular data analysis confirms PDK1 as a candidate risk factor in ALS pathophysiology
link.springer.com
Molecular Brain - Combining cellular, animal, and MR analyses from three independent cohorts, we identified PDK1 as a consistent risk factor for ALS development, highlighting its potential as a...
0
0
1
New Review: Microglia-astrocyte crosstalk following ischemic stroke
link.springer.com
Molecular Brain - Ischemic stroke, the most prevalent form of stroke, severely impacts human health due to its high incidence, disability, and mortality rates. The complex pathological response to...
0
0
0
New Article: Identification of VGLUT3-expressing LTMRs-recruited spinal circuits for itch inhibition
link.springer.com
Molecular Brain - Itch is a common symptom among patients suffering dermatological and systemic diseases, yet effective clinical treatments are currently lacking. Previous research has suggested...
0
0
0