liatwaser Profile Banner
Liat Wassershtrom Profile
Liat Wassershtrom

@liatwaser

Followers
223
Following
438
Media
26
Statuses
172

Product person & kombucha maker. Loves making things happen πŸ€“

London, UK
Joined December 2012
Don't wanna be here? Send us removal request.
@ProductHunt
Product Hunt 😸
4 years
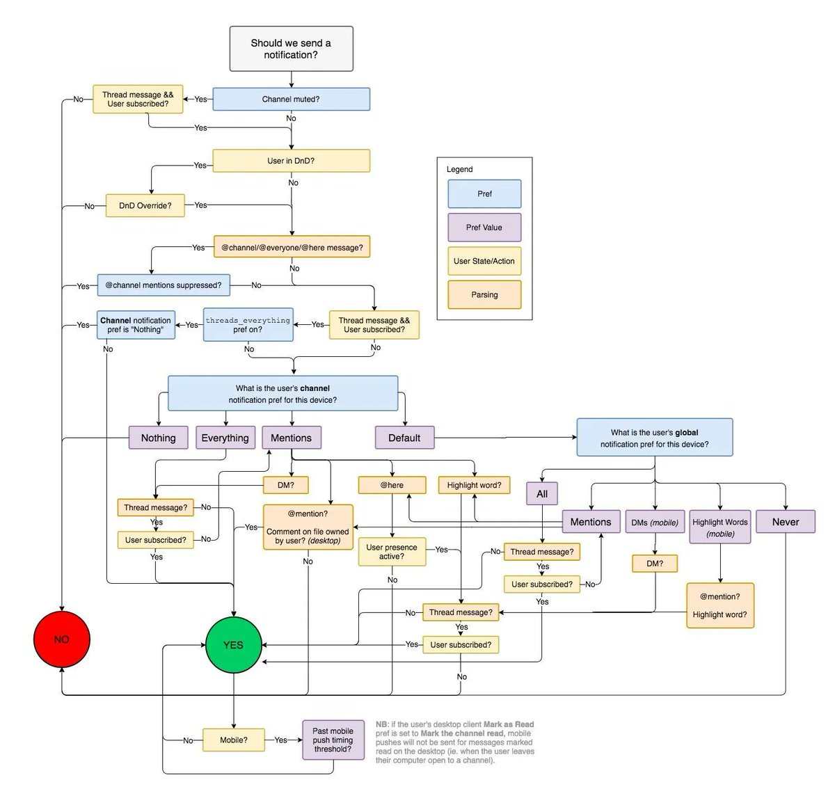
For anybody who thinks "I could build that in a weekend," this is how Slack decides to send a notification.
15
264
1K
@MyBFF
BFF 🌈
4 years
Hi BFFs!πŸ‘―β€β™€οΈ We wanted to give a few of our friends the chance to win a BFF bracelet. πŸ‘‡To Enter You Must:πŸ‘‡ 🀍Follow @MyBFF πŸ’œLike & RT this post πŸ’™Tag a BFF Three winners will be randomly selected & announced on International Women's Day (March 8th at 12PM PST).
3K
2K
3K
@Lazyearband
Lazyear
7 years
New single 'I Guess It's Not (the end of the world) Released! Find it here:
open.spotify.com
Lazyear Β· single Β· 2018 Β· 1 songs
0
2
2
@field_io
FIELD.IO
8 years
Cool Summer Projects coming up @field_io: seeking #Unity / C++ Devs and ace 3D Artists to join us asap – work@field.io – please RT! #creativecoding
0
8
17
@ladiesgetpaid
Ladies Get Paid πŸ’ƒπŸ»πŸ’Έ
8 years
#LadiesGetPaid was sued by a group of men for gender-discrimination. Contribute to our crowdfunding campaign to keep us in business. https://t.co/68kOeuVLNa #equalpay
Tweet card summary image
ifundwomen.com
We need your help to keep our business open and grow our programming.
8
97
88
@wowuniting
WoW U!
8 years
Stowsistas! Take part in our workshop to help decide what's next for #wowuniting @TheMillE17 this Weds 25th Oct from 7.30pm to 8.30pm #E17
0
5
3
@briziair
Brizi
8 years
Saw a poster at @CampusLondon for @Smogathon. Applied. Pitched... Won! We're excited to pitch in Finals alongside world's best in Nov!
0
5
9
@briziair
Brizi
8 years
Brizi is live on Kickstarter! Early bird discounts are going to go fast πŸ”₯πŸ”₯πŸ”₯ Thanks for your support!! πŸ‘πŸΌπŸš€ https://t.co/4najf75G47
0
6
9
@wowuniting
WoW U!
9 years
Calling all women of #Walthamstow! Come along to plan what's next for #wowuniting this Weds 30/08 at 19.15 @C_Parade_E17 #E17. See you soon!
0
5
1
@Elsewhen
Elsewhen
9 years
Unleash YOUR Extraordinary! by @jessratcliffe this Thursday! Proceeds from ticket sales go to @AdasList https://t.co/1muj8ccUZQ #womenintech
0
3
0
@Elsewhen
Elsewhen
9 years
Excited to host @jessratcliffe’s workshop Unleash YOUR Extraordinary for #WomenInTech on 17/8 Get your tickets here
0
1
1
@wowuniting
WoW U!
9 years
Congratulations to our #wowuaward winners! The brilliant Elise Yarde and the wonderful runners-up Saira Mir and Carolyn Axtell! #Walthamstow
0
4
6
@wowuniting
WoW U!
9 years
Dear #E17, thank you so much for joining us on Sunday #wowufestival17 hope you had a brilliant time celebrating the women of our community!
0
3
5
@wowuniting
WoW U!
9 years
Come join us tomorrow to celebrate the diverse women of #Walthamstow #wowufestival17 12-5pm at Walthamstow Town Square! Everyone is welcome!
3
3
7
@wowuniting
WoW U!
9 years
One more week until #wowufestival17 Join us to celebrate the awesome women of #Walthamstow on Sunday 9th 12-5pm. Everyone is welcome! #E17
1
16
15
@wowuniting
WoW U!
9 years
Happy Saturday! 15 more days until WoW U! Community Summer Festival! Come join us, you are all very welcome! #Walthamstow #wowufestival17
1
10
12
@wowuniting
WoW U!
9 years
A list of 500 women, who are actively changing the future for themselves and creating an impact on the economy. https://t.co/2oVY8V8Nfa
0
3
5
@wowuniting
WoW U!
9 years
Dear #E17 do you know an amazing woman of #Walthamstow? Perhaps your friend, mother or partner? Nominate her for the WoW U award! #wowuaward
1
15
11
@wowuniting
WoW U!
9 years
Some inspiring Heroines who've made history. 11 Women Who Changed The World in Arts & Culture https://t.co/38ooEznjcj via @googlearts
1
1
2
@wowuniting
WoW U!
9 years
@parkersprovisos @drgdastow & others @wowuniting are looking for #wowuaward nominees! Tell us about your amazing woman of #Walthamstow #E17
2
16
9