Kieran Bates
@kieranbates20
Followers
496
Following
484
Media
47
Statuses
449
Microbiome @blizard_inst
London, England
Joined September 2012
I am delighted and honoured to have been awarded an @ERC_Research Starting Grant to investigate how animal hosts control their microbial communities. Post-doc positions coming soon! @QMUL #ERCStG
1
6
20
Join my lab @blizard_inst for a 3 year @BBSRC funded post-doc exploring how glycans shape the skin microbiome and colonisation resistance in #amphibians!!!!
1
5
7
Delighted to be awarded a @BBSRC New Investigator award exploring the role of host (amphibian) glycans in microbiome assembly and infection. Post-doc position in my group coming soon! #glycome #glycans #microbiome #amphibians #chytrid
A research team from @blizard_inst and @imperialcollege has received £1.1m from @BBSRC to crack the “sugar code” in the amphibian skin. The research aims to understand how glycan shapes the amphibian skin microbiome and leads it to be susceptible to a deadly fungus.
1
3
19
Delighted to contribute to a new study characterizing polyglucosan bodies in the cerebella of montserrat orioles (Icterus oberi) published today in #VeterinaryPathology
journals.sagepub.com
Polyglucosan bodies are accumulations of insoluble glucose polymers and proteins that form intracytoplasmic inclusions in the brain, large numbers of which can ...
1
0
0
Online @ScienceMagazine co-lead with @francesspragge1! We looked at why microbiome diversity protects against pathogens. It's down to a simple principle of collective nutrient overlap, which can predict protective communities against a given pathogen! https://t.co/L3fLBag4Od🧵👇
science.org
Diverse communities of commensal gut bacteria collectively limit pathogen colonization by blocking nutrient access.
5
80
231
New from @santiago_mf_ @GC_Drew @kaylacking @OxfordBiology in #BiologyLetters => Interactions between insect vectors and plant pathogens span the parasitism-mutualism continuum https://t.co/O7P1Ls8jVv
#vectorborne #plantscience #pathogen
0
8
10
A carnivorous mushroom paralyzes and kills nematodes via a volatile ketone https://t.co/dneXhPqFS0
5
122
470
Our new paper showing sensitivity of the #amphibian skin #microbiome to habitat disturbance (+ hydrology + host life-stage) along with the first ever detection of #ranavirus in Oman.
1
3
9
Our new review @STOTEN_journal on the threats of #climatechange to #mountains and the projected impacts on our global life support systems @DSSchmeller
0
0
2
2 new 4-year positions (postdoctoral fellowships) available in my group in the @MRCcmm @UniofExeter starting Oct ‘22: 1 wet, 1 dry, studying fungal pathogenesis and drug resistance, with a focus on #cryptococcus. 1st the #bioinformatics post:
1
40
35
Great evening sharing my research on #microbiome at the @hilda_beastoxf principal’s research seminar.
@kieranbates20 fascinating us with tales of ‘microbial mercenaries: surviving the battlefield of life’ #revolutionsinbiology #treeoflife #healthdisease zombie parasitic ants, randy cicadas, mutant worms Who wins? wild or mutant types? ça depend @hilda_beastoxf @sthildas_events
0
1
7
New open access in Hydrobiologia: Turning the tide on sex and the #microbiota in aquatic animals
link.springer.com
Hydrobiologia - Sex-based differences in animal microbiota are increasingly recognized as of biological importance. While most animal biomass is found in aquatic ecosystems and many water-dwelling...
0
1
4
#Sex is important yet overlooked in shaping the #microbiome of aquatic animals. Check out our new paper https://t.co/Y4ZYKBKoV3
@kaylacking @mneiman @chemay52 @HYDR_Springer
link.springer.com
Hydrobiologia - Sex-based differences in animal microbiota are increasingly recognized as of biological importance. While most animal biomass is found in aquatic ecosystems and many water-dwelling...
0
2
3
Video abstract for our new paper @MicrobiomeJ - Microbiome function predicts amphibian #chytridiomycosis disease dynamics https://t.co/8zG6f6xReA great work including @fisher_mat @DSSchmeller @viant @XavHarrison @jenmgshe @ZSLScience @OxfordBiology @imperialcollege
0
1
6
Our new paper showing #amphibian skin #microbiome structure and function undergoes dynamic changes during experimental #chytrid exposure and maps to wild disease dynamics @MicrobiomeJ @OxfordBiology @OfficialZSL @imperialcollege #Bd #Chytridiomycosis
link.springer.com
Microbiome - The fungal pathogen Batrachochytrium dendrobatidis (Bd) threatens amphibian biodiversity and ecosystem stability worldwide. Amphibian skin microbial community structure has been linked...
0
1
7
Awesome paper @CRafaluk and @kaylacking !! Microbial protection favors parasite tolerance and alters host-parasite coevolutionary dynamics
cell.com
Protective microbes are widespread across host species and likely play a key role in mediating host interactions with parasites. Rafaluk-Mohr et al. show that microbial protection against infection...
0
0
1
Another great #Chytrid study
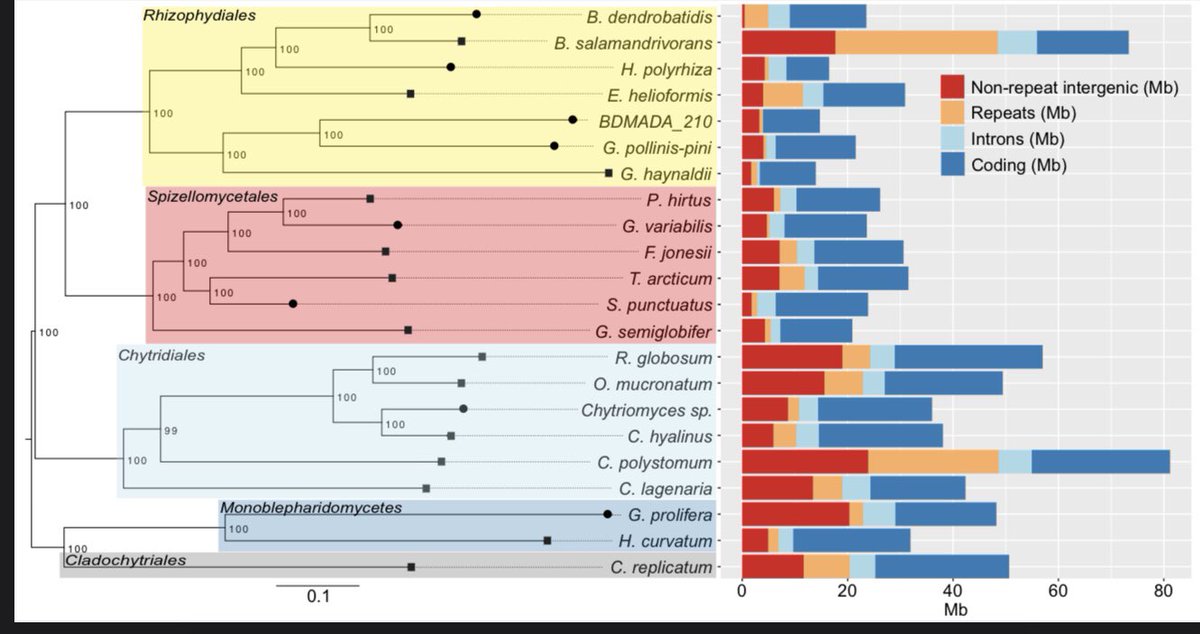
Excited to announce our new preprint on the two-speed genomes of Bsal and Bd driving the evolution of their pathogenicity. These chytrid fungi are responsible for global extinctions and extirpations of amphibians. We think genomic repetitive elements hold the key to their niche
0
0
1
Our 3-year postdoc @OxfordBiology on evolution in wild bacteria communities is still open. A mix of experimental evolution and metagenomics to look at coevolution in tree-holes @WythamWoods. With @kaylacking and @Silwood_Park More info here: https://t.co/QsmjldfNHl
0
31
40
...structural basis of the mechanisms underlying flagellar rotation and switching in bacteria (@ChangYunjie @JunLiuLab), Microbe of the Month on Leucobacter (@kieranbates20 @kaylacking) and much more.
0
1
3
Out online now: Microbe of the Month - Leucobacter by Kieran Bates (@kieranbates20) and Kayla King (@kaylacking) @OxZooDept
https://t.co/edKosuhzop
Leucobacter! Check out our contribution to "Microbe of the Month" and find out more about this fascinating genus @TrendsMicrobiol @kaylacking
0
3
2