Explore tweets tagged as #Schizo
@Haich_
H
5 days
2026 is schizo year
9
113
789
@zfizzarolli
𝓕izz of shtwt 🍋‍🟩໒꒱۪
7 days
Anyone else have phantom pain but instead of pain you can feel blood dripping from your scars then you check and nothings bleeding,, or am I going schizo
19
88
458
@Lolzclyde
Clyde
7 days
Schizo spuk😂?? #spuk #hetalia
1
116
528
@SForSchizo_
Schizo
4 days
how duplicator fans feeling since the loss to lance:
@Earclacks
Earclacks
4 days
Axe 🪓 VS 🟣 Duplicator
50
2K
24K
@h0lygates
dr. benzedrine of shtwt
5 days
#promotwt , moot hunt day 1⟡ . ݁༉. ‧ 6teen , ⟢#shedtwt ∿ 💊 ‧ .ᐟ no dni 💉 ৎ୭᭪ ⌗ asd, mdd , schizo #shtwt #edtwt #moothunt #schizotwt #MOOTME
2
6
46
@SchizoYuppies
Schizo Yuppies ☎️⬛️
4 hours
Tuesday 9:30am Announcement #1 Schizo Yuppies LLC We Are Now A Registered Company. Schizo Yuppie Corporation Is Real.
3
11
21
@Schizo_Moe
nepu 🏝️
6 days
@sayonarachainsw Giving Internet access to "people" like you has been the worst thing to have happened to the Internet as a whole.
14
165
3K
@SchizoPashtun
al-Darawardi
34 minutes
The Messenger of Allah ﷺ said: “You will see your Lord just as you see this moon...” Imam Ahmad bin Hanbal commented: “May Allah’s curse be upon the Jahmiyyah.” [al-Sunnah of al-Khallal]
0
5
27
@NinjaBoffin
🥷Boffin (schizo/acc) // MBA, PHD, CFP, NGMI, ILY
4 days
Twerking killed sensuality, and I'm a hater of anything that kills sensuality
0
0
3
@ascinhiding
asc 🦥
7 days
I think faze banks is schizo
71
91
4K
@dorotheaivys
sam
13 hours
they’re gonna jump my good sis for saying the truth it’s not her fault mike is schizo
@PopBase
Pop Base
13 hours
Sadie Sink tells Jimmy Fallon that she thinks Eleven died at the end of ‘Stranger Things’: “I think she’s dead, I don’t know… Is that a hot take? […] I think [Mike’s story] is just like a coping thing.”
1
37
579
@QuantumAlteredX
Invisidon
2 days
Learn to be a proper schizo. It's so much fun.
5
6
40
@kavaiiangel
OMGKawaiiAngel!!✨🇨🇳✝️
6 days
Gosh i LOVE these schizo gifs 🤭
1
0
6
@SCHIZO_FREQ
Lukas (computer) 🔺
3 days
It's pretty funny how regularly this still happens
286
4K
66K
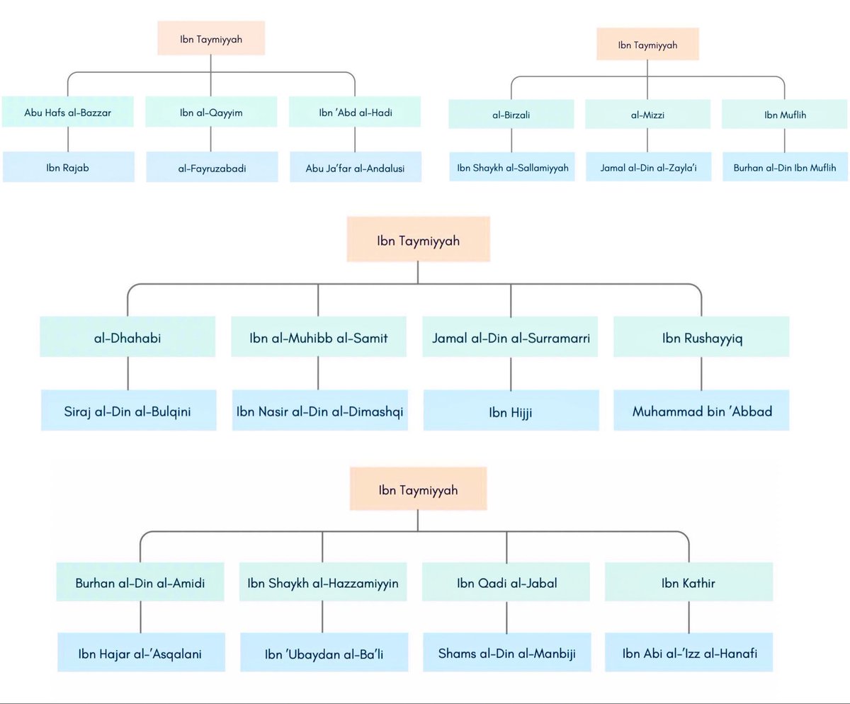
@SchizoPashtun
al-Darawardi
7 days
A visual overview of selected close students of Shaykh al-Islam Ibn Taymiyyah and the scholars they taught
1
38
230
@standace1989
schizobunny2005
3 hours
gm schizo bunnies <3 have a good day and Christ is King
3
0
3
@Schizo480918
小崽汁oo0
1 day
体验感好的芝士是什么 #广州
50
17
1K
@Mirai_terminal
MIRAI
1 day
Human Reacts to Talking to an AI (Live) @SCHIZO_FREQ
1
4
15