Explore tweets tagged as #MBOC
@ASCBiology
American Society for Cell Biology
1 month
From MBoC… A systematic study of yeast glucose signaling reveals that paralogous proteins are not interchangeable, with distinct roles in metabolism and signal transduction.
0
1
5
@DocT___
DocT 🟡
7 months
GM ☕️ 👉 MBOC collectors don’t follow the narrative. They write it! ��🛠️🖼️
17
1
37
@MBColumbusGa
Mercedes-Benz of Columbus
10 months
Mercedes-Benz of Columbus has an exciting opportunity available for an experienced and driven Parts Manager! If you have a passion for leadership and automotive excellence, we invite you to apply at https://t.co/1WcZitS7la. #mercedesbenz #mboc #careers #hiring
0
0
0
@ASCBiology
American Society for Cell Biology
19 days
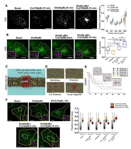
New from MBoC: Ligand-induced clustering of the copper transporter CTR1 alters membrane mechanics to drive its own endocytosis. A novel self-regulatory mechanism for an ion channel. Read more: https://t.co/r2MwzN8zyo
0
0
7
@ASCBiology
American Society for Cell Biology
25 days
Submit to MBoC’s Quantitative Cell Biology Special Issue! We’re seeking research articles and brief reports on quantitative imaging, modeling, computational and biophysical approaches. Details & submission: https://t.co/FS8EIusdwU
0
0
1
@TrademarkBF
TrademarkBelfast
4 months
Lá iontach sa gaeltacht ag #ScobalaPhobail ag caint faoi impiriúlachas, míleatachas, géarchéim an neo-liobrálachais agus ardú na heite deise (agus an dóigh a bhuaigh muid!) lenár mboc féin @S_O_Nuallain
0
4
6
@FernandoMValbu3
Fernando M. Valbuena
1 year
Our latest contribution to the fluorescent protein literature is now published in MBoC! We employed rational design to generate two enhanced variants of YFP and GFP for use in live-cell imaging applications in yeast and mammalian cells. https://t.co/Jv5mqTEEoK
4
0
9
@mboc0
beranger
5 minutes
todos os dias eu agradeço a Deus pela vida da minha melhor amiga... nao sei o que eu faria sem ela
0
0
0
@ASCBiology
American Society for Cell Biology
13 days
Editor Spotlight: Avery August Cornell University Research areas: Tyrosine kinase signaling and immunity “MBoC publishes well-supported scientific advances regardless of trends, with fair reviews delivered at the pace of the busy scientist.” https://t.co/Rg5n8Rmzds.
0
0
1
@ForbesWakeHoops
Steve Forbes
8 months
Great move for La Tech to go back home to the Belt!!! Keith Gill is outstanding! I serve on the MBOC with Keith, he is a tremendous leader!!!
@TimBrando
Tim Brando
8 months
Congratulations on the @LATech addition Keith. Cont’d success to the @SunBelt 👍🏈🏀⚾️
0
0
5
@cM2162G7mboc12j
深川さんそ(ちこちゃん)
1 month
さんそさんのお誕生日楽しみ😌 なんでかって言うと早くプレゼント渡したいから😀
0
0
5
@berkeleyMCB
UC Berkeley MCB
2 months
Celebrating Matt Welch’s @MattWelchLab Legacy as MBoC Editor-in-Chief: Innovations and Impact
0
3
4
@patounet80
Patrick Lajoie
1 year
Our paper on TUDCA and ER stress in yeast is now published in @ASCBiology MBoC !!
0
2
8
@UMCDB
UMCDB
6 months
New Publication from the @parentclab and @PierreCoulombe8 Labs! MBoC published “TGFβ1-TNFα regulated secretion of neutrophil chemokines is independent of epithelial-mesenchymal transition in breast tumor cells.” Read article https://t.co/SQbtOUxP4T #UMichResearch #TeamScience
0
2
3
@GhazalehEsk
Ghazaleh Eskandari-Sedighi
7 months
Excited to join the Early career editorial board of Molecular Biology of The cell (MBoC). As the official journal of @ASCBiology, MBoC is dedicated to publishing high quality work. If you’re working on something that can be a good fit please DM me.
0
0
4
@ASCBiology
American Society for Cell Biology
2 months
From MBoC… How do bacteria maintain their shape? @AthaleLab (IISER Pune) shows how internal pressure and cell envelope mechanics control E. coli cell width—and explains why cells bulge when that balance is disrupted. https://t.co/fjlVahGmQq
0
0
2
@DocT___
DocT 🟡
7 months
GM ☕️ 🚨 To my MBOC Collectors: 👉 Our co-curation of PORTRAITS OF DISSONANCE is coming to a close! For last minute submissions, kindly head over to the @vivid_ordinals discord or send me a DM 🤝 ☑️
11
4
40
@R2X3KwMBOC94530
优酱
5 days
把自卑藏起来这件事情我永远做不到我很容易觉得自卑而且永远会表现在脸上很不安这样的我是不是在别人面前看起来很可怜还是会很恶心
0
0
12
@ASCBiology
American Society for Cell Biology
4 days
MBoC Special Issue: Biomolecular Condensates — now accepting submissions! Share your work on how membrane-less condensates form and function in cells. Learn more & submit: https://t.co/w13W6NDOHd
0
1
2