Explore tweets tagged as #BioSystems
@mxwbio
MaxWell Biosystems
1 day
🇩🇪 #Zukunftstag bei MaxWell Biosystems! Letzte Woche haben wir sechs aufgeweckte und neugierige junge Köpfe – Aliza, Elena, Eynav, Zoé, Hassan und Paul – bei uns begrüsst, die im Rahmen des nationalen Zukunftstags einen Einblick in unsere Arbeitswelt erhalten haben. ✨ Sie
0
0
0
@abe_unilorin
Official Agric. & Biosystems Engineering, UNILORIN
1 day
ABESA dropped the essentials, and 300L showed up and secured the knowledge. ​That's a wrap on the 300L Orientation! Massive thanks to everyone who came through. You've got the blueprint now, go dominate this session💚.
1
2
12
@LogosBiosystems
Logos Biosystems
1 day
Scientists worldwide 👩‍🔬🌎👨‍🔬 trust the LUNA-II Automated #CellCounter for reliable 🦠 #CellCounting day after day — this researcher from UConn Health at the University of Connecticut explains why! 🥰 https://t.co/KT7lwVxurY #CellCount #Lab #LabEquipment #LabTech
0
0
0
@abe_unilorin
Official Agric. & Biosystems Engineering, UNILORIN
4 days
*AGRICULTURE AND BIOSYSTEMS STUDENTS’ ASSOCIATION (ABESA), [UNILORIN CHAPTER]* *2025/2026 ACADEMIC SESSION* *DATE: MONDAY, 17TH OF NOVEMBER, 2025* *TIME: 12:30PM* 📢 *ANNOUNCEMENT* 📢 *PROSPERA ADMINISTRATION* *FRESHERS’ HANGOUT 2025 🎉*
2
1
7
@MSU_BAE
MSU Biosystems & Agricultural Engineering
2 days
#TBT to Farrall Hall in 1950. Farrall Hall was dedicated in 1948 and was origionally the agricultural engineering building. Today it's the home to the Department of Biosystems and Agricultural Engineering!
0
0
1
@LogosBiosystems
Logos Biosystems
18 days
"The LUNA-FL is a fantastic product that truly delivers on its promises. Its sleek design and intuitive functionality make it incredibly user-friendly, even for beginners" remarked this scientist from the Medical University of Innsbruck. #researcher #Biotechnology #fluorescence
0
0
0
@LogosBiosystems
Logos Biosystems
24 days
What do scientists love about the 🌜 LUNA-FX7 Automated #CellCounter? 🥰 👨‍🔬 "Great cell counter" ⭐⭐⭐⭐⭐ 💬 "The Luna-FX7 is very easy to use, has a great adaptability and is very consistent. Definitely a must have !" https://t.co/hAqP82227D #Lab #LabTech #LabEquipment
0
0
0
@TrailBio
Trailhead Biosystems
22 days
🎃 Happy Halloween from Trailhead Biosystems! Our team celebrated with a festive desk-decorating and costume contest at our Cleveland headquarters. Great to see everyone’s creativity and team spirit on display! #TrailBio #iPSC #CorporateCulture #Biotech #Halloween
0
0
0
@LogosBiosystems
Logos Biosystems
12 days
Are you going to #SFI2025 — the annual #conference of the French Society for #Immunology (Nov 12-14, Paris, France)? 🦠 We would love to chat with you about how we can support your research — you can find us at Booth #35. 😁 https://t.co/FzWPBOMeJN
0
0
1
@LogosBiosystems
Logos Biosystems
5 days
Innovation at its best with the SpectraSlide® AP-1. This all-in-one sample prep tool was designed to increase productivity and reduce waste in automated cell counting. Learn how this 'One-Touch Workflow' technology can work in your lab. #researcher #biotech #cellbiology #biology
0
0
0
@LogosBiosystems
Logos Biosystems
19 days
Looking to streamline #QualityControl and regulatory compliance in your #biomanufacturing process? ✔️ Our latest #ApplicationNote explains how the #bioprocess monitoring feature & #QualityControl mode of the 🌜 LUNA-FX7™ Automated #CellCounter can help. https://t.co/5Z8w0CgGm8
0
1
1
@PCR_Biosystems
PCR Biosystems
24 days
Have you applied for the PCRBIO Research Grant yet? 👉 UK Grant Application Form: https://t.co/0oc13wifik 👉 US Grant Application Form: https://t.co/Ll7eE3IC5G See what one of last year's recipients had to say: Jeffrey Kelu
0
0
1
@mxwbio
MaxWell Biosystems
8 days
We are excited to spotlight our collaboration with INTEGRA Biosciences! 🤝 MaxWell Biosystems’ MaxTwo #HDMEA 24-Well Plate now integrates with INTEGRA's VIAFLO 96 and 384 systems for semi-automated #liquidhandling, helping you speed up experiments and maximize the consistency of
0
0
0
@LogosBiosystems
Logos Biosystems
26 days
An amazing peer review from this scientist at Albert Ludwigs Universitaet Freiburg, 'The LUNA-FL cell counter...facilitates the rapid and straightforward measurement of cell count and viability...characterised by its ease of use and range of functionalities...' #researcher
0
0
0
@mxwbio
MaxWell Biosystems
2 days
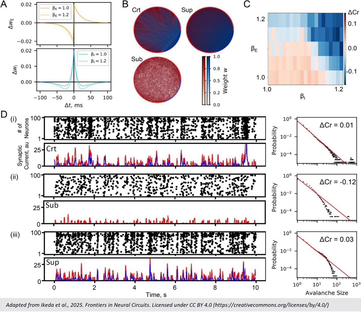
🧠 Spontaneous brain activity during rest enhances learning and memory. A recent study by Ikeda et al. reveals how noise-driven activities within neuronal networks are fundamental to memory consolidation. Their study, using both in silico and in vitro neuronal networks on the
0
1
2
@Katerade
Kate
16 days
I went to Rapid Micro Biosystems and everyone knew you
3
1
12
@CANRatMSU
MSU CANR
10 days
Greg Rouland, a recipient of the Kent Taylor Graduate Assistantship in Biosystems and Agricultural Engineering, is conducting innovative research on sustainable wastewater treatment systems that reduce environmental impact: https://t.co/6zge47crMH
0
1
1
@LogosBiosystems
Logos Biosystems
10 days
Curious about what the 🌜 LUNA-III Automated #CellCounter can offer? In this #review, a 👩‍🔬 scientist from the 🏛️ University of Pavia in Italy shares how the LUNA-III has benefitted her #lab work, day after day! 😁 https://t.co/k521sPI01x #CellCount #CellCounting #LabEquipment
0
0
0
@SEBBM_es
SEBBM
3 months
Premio HAWK Biosystems @HawkBiosystems a la Mejor Imagen Científica del Año entrega @Ferreryekito a Mari Angeles Juanes @juanes_lab @CIPFciencia por ‘Colapso u orden neuronal?’ #47congresoSEBBM
0
3
9