Oliver Schanz
@don8719
Followers
53
Following
96
Media
0
Statuses
23
#postdoc #th9 #cbl-b #melanoma #ukb #bonn #agheine #immunology #gvhd #microbiota #tcells
Joined July 2010
Interested in the role of chemokines in aGvHD? Have a look at our newest preprint! We dissect the to date unknown role of the CCL17-CCR4 axis in aGvHD, hoping to help the development process of new therapeutic strategies. https://t.co/bCBA2Kqusg
0
0
2
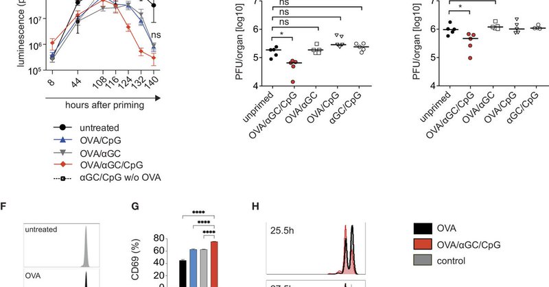
Rapid protection against viral infections by chemokine-accelerated post-exposure vaccination https://t.co/iKX8jqTYhj Happy to share our latest publication showing how chemokines accelerate vaccination success.
frontiersin.org
Introduction: Prophylactic vaccines generate strong and durable immunity to avoid future infections, whereas post-exposure vaccinations are intended to estab...
0
4
9
We´re looking for a study nurse!👩🔬👨🔬 Join our team and work in the interface between lab, biobank and clinic focusing on collection, processing and analysis of samples from hemato-oncological patients. Send us a DM if you are interested! 💉🩸🔬#MedicalResearch #StudyNurseWanted
1
2
2
Come and join our PhD student @MichelleKlesse at this year's Soapbox Science event in Bonn on August 6th 👇👇👇
📣 #speaker announcement: meet our inspiring speaker @MichelleKlesse from @ImmunoSens @UniBonn, who will participate in the @SoapboxScience event in Bonn this year! 📅Saturday, August 6 📍Bottlerplatz, Bonn #soapboxscience #science #Wissenschaft #STEM #WomenInSTEM #scicomm
0
2
5
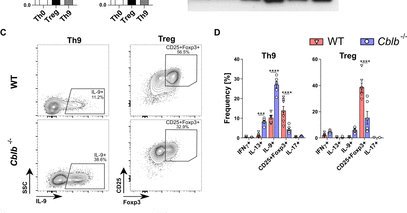
New #JITC article: Tumor rejection in Cblb−/− mice depends on IL-9 and Th9 cells @don8719
https://t.co/Jn3tQfQFYZ
0
1
1
Take a look at our new study: How do Th9 cells and IL-9 contribute to tumor rejection in Cblb-/- mice? @UniklinikBonn @UniBonn @imed_tweets
jitc.bmj.com
Background Casitas B lymphoma-b (Cbl-b) is a central negative regulator of cytotoxic T and natural killer (NK) cells and functions as an intracellular checkpoint in cancer. In particular, Th9 cells...
0
2
7
Erfolg bei Ausschreibung „Advanced Clinician Scientist“: Forschende Mediziner erhalten Förderung durch das @BMBF_Bund in den Bereichen #Immunpathogenese und #Organdysfunktion sowie #Gehirn- und #Neurodegeneration. https://t.co/Rd8dW42IpV
ukbnewsroom.de
Forschende Mediziner erhalten Förderung durch das BMBF Bonn, 29. März 2021 - Die Medizinische Fakultät der Universität Bonn und das Universitätsklinikum Bonn (UKB) werden im Rahmen der Ausschreibung...
1
6
21
Strong evidence here that the Pfizer / BioNTech vaccine prevents infectiousness- this is what we want- it will protect you but also stop you infecting others, and will help end the pandemic. https://t.co/iPEH9PpRt3
0
487
3K
Kupffer Cells Sense Free #Fatty #Acids and Regulate Hepatic #Lipid #Metabolism in High-Fat #Diet and #Inflammation. @MDPIOpenAccess; #ThieleLab; #FoersterLab;
0
6
11
Very interesting Symposium on immuno-oncology! Will be recorded to rewatch as well. Yale Center for Immuno-Oncology Virtual Symposium: "Advancements in Immuno-Oncology" https://t.co/oeN2C8W0rV via @YaleCancer
0
0
1
Free Symposium tomorrow 9am CEST. 11 speakers: @carovinuesa @HWardemann @IdoAmitLab @KatjaSimon4 @ProfJudiAllen @iannaconelab , B. Malissen @CIML_Immunology, H. Veiga-Fernandes @ChampalimaudF, A. Ablasser @EPFL, R. Germain @NIH, G. Stockinger @TheCrick
https://t.co/1uhUuW4eVh
0
33
63
Check out our new publication on how diet derived Ahr ligands influence your gut microbiota and regulate your immune system @LIMES_Bonn @ImmunoSens
https://t.co/88DhbOUgE3
mdpi.com
A diet rich in vegetables and fruit is generally considered healthy because of a high content of phytochemicals, vitamins, and fiber. The phytochemical indole-3-carbinol (I3C), a derivative of...
0
2
13
How immune cells switch to attack mode - A study led by the University of Bonn reveals how macrophages react immediately after contact with bacteria: https://t.co/MQW5ayydcq
0
4
12
Herzlichen Glückwunsch an die erfolgreichen Universitäten in #NRW und anderswo! 👍🏻 #Exzellenzstrategie #Exzellenzuniversitaeten #Exzellenzuniversität @ZDFheute @UniBonn @RWTH
3
18
38
Disappointing experience at @TheBSCCP ASM. As a mother unable to leave baby at home, publicly taken aside and made to feel very unwelcome by senior committee member. “We don’t want to set a precedent.“ they said. Such a shame that working parents must still endure this in 2019.
395
1K
4K
We are setting up for our celebration of the Day of Immunology! Marktplatz Bonn 10am to 6pm! #doimmuno #immunology
0
3
6