Anuja Walimbe
@anuja_walimbe
Followers
261
Following
708
Media
0
Statuses
138
Integrated Ph.D student @SamratLabMohali @IiserMohali
Joined June 2020
Happy to share our community note published in Nature Communications. In this 14-page article (34 authors from 9 countries), we discuss current practices in biomolecular phase separation and hope it will be useful to the biomolecular condensate community. https://t.co/UgwnvPpOk2
9
46
228
Fluorescence Lifetime-Based FRET Biosensors for Monitoring N Terminal Domain-Dependent Interactions of TDP-43 in Living Cells: A Novel Approach for ALS and FTD Drug Discovery | ACS Chemical Neuroscience
pubs.acs.org
Pathological aggregates of TDP-43 are implicated in Alzheimer’s disease, frontotemporal dementia, and amyotrophic lateral sclerosis. While therapeutic efforts have traditionally focused on mitigating...
1
16
57
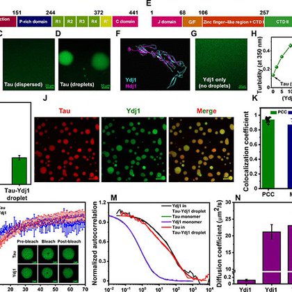
Happy to share our latest paper published in Science Advances @ScienceAdvances @AAAS. Congratulations to my incredible students, Sandeep @Sandeep61011718, Roopali @RoopsieK (joint-first author), Anusha @AnushaSarbahi & Ashish @AshishJ87810510 @IISERMohali. https://t.co/AVjuGxAVDM
science.org
A chaperone tasked with protein quality control tunes the phase behavior of tau and prevents its pathological phase transitions.
58
27
340
Please Retweet! @MBU_IISc @iiscbangalore is organizing a 2-day national symposium (April 28-29) with "AI in biophysics" as its theme. You are cordially invited to attend this meeting!! Visit our (in progress) symposium portal for more details. https://t.co/nX3q6sFP9H
2
37
45
TDP-43 seeding induces cytoplasmic aggregation heterogeneity and nuclear loss of function of TDP-43: Neuron
cell.com
Rummens et al. demonstrate that amyloid-like fibrils trigger TDP-43 aggregation and nuclear depletion, key hallmarks of neurodegenerative disorders. This provokes a unique transcriptomic signature...
1
8
54
Happy to share our joint Indo-French @IFCPAR collaborative paper with Sonia Longhi @LonghiSonia & her colleagues published in Protein Science @ProteinSociety. It was great to be part of this work. Congratulations to @anuja_walimbe & @aroralisha20. https://t.co/xO2yI0tK7S
3
5
63
Excited to share that my student Ashish Joshi @AshishJ87810510 has been selected for the Biophysical Society's Biological Fluorescence (BF) award (sponsored by PicoQuant) based on his PhD work @IISERMohali on which he'll speak at the BF Subgroup Symposium in Los Angeles on Feb 15
9
3
119
Happy to share our latest paper published in the Journal of Molecular Biology. Congrats to @aroralisha20 (joint corresponding author), @Dipankar_11 (joint first author), @Snehasis_99 @AnushaSarbahi @Sandeep61011718 @DCS_IISERMOHALI @DBS_IISERM @IISERMohali
https://t.co/UTUn2EHfS5
What great news to wake up to—acceptance of our first 2025 paper—just accepted for publication in the Journal of Molecular Biology (our 4th JMB). Congratulations to @aroralisha20 (who will soon defend her PhD thesis) and other lab members. I'll post the paper once it's published.
15
12
97
Deciphering the interactome of Ataxin-2 and TDP-43 in iPSC-derived neurons for potential ALS targets:
journals.plos.org
Ataxin-2 is a protein containing a polyQ extension and intermediate length of polyQ extensions increases the risk of Amyotrophic Lateral Sclerosis (ALS). Down-regulation of Ataxin-2 has been shown to...
0
2
10
The role of specific phosphorylation patterns in the oligomerization of Tau-R4 https://t.co/gw2tS2bddU
0
1
4
If you're attending the International Conference on Optics Within Life Sciences (OWLS) at the Indian Institute of Technology (IIT) Bombay, you can visit two posters from our lab: Poster # 15: Anuja Walimbe @anuja_walimbe (Nov 19) Poster # 66: Lisha Arora @aroralisha20 (Nov 20)
Looking forward to attending the International Conference on Optics Within Life Sciences (OWLS) at the Indian Institute of Technology Bombay @IITBombay (Nov 18-21). I'll speak on our work on studying biological condensates using single-molecule & homoFRET. https://t.co/wL99OQrwCa
0
5
38
Want to be more involved with @BiophysicalSoc & support the Intrinsically Disordered Proteins community? Nominate yourself or a colleague who is willing to serve in that position if elected (deadline: Friday, Nov 15). See you in Los Angeles in Feb 2025! https://t.co/tIHoQ0wJV0
📢We are inviting nominations for the Biophysical Society's Intrinsically Disordered Proteins Subgroup (IDP Subgroup) officers @BPS_IDP @BiophysicalSoc. Nominate a colleague or yourself using the following link (deadline: November 15, 2024): https://t.co/tIHoQ0xhKy
0
8
18
I arrived in Tokyo to reunite with my better half @SamratLabMohali after 1.5 months & excited to see our latest paper published in @JPhysChem in which we show protein aggregation/disaggregation by Hofmeister cations. Congrats, @Deepika_MBLab @TIETofficial. https://t.co/JasW2jFjxp
pubs.acs.org
Protein aggregation resulting in either ordered amyloids or amorphous aggregates is not only restricted to deadly human diseases but also associated with biotechnological challenges encountered in...
17
10
115
Excited to share our recent work on the homoFRET imaging of phase-separated condensates of Fused in Sarcoma (FUS) formed in vitro and in situ. Grateful to the incredible team and collaborators! 😇😇
Happy to share our latest (4th) paper in Nature Communications @NatureComms on energy migration via homoFRET to study biomolecular condensates in vitro & in situ (in cells). Congratulations to peerless @AshishJ87810510 @anuja_walimbe, et al. @IISERMohali. https://t.co/uMrOozZu5C
4
3
50
Ataxin-2 polyglutamine expansions aberrantly sequester TDP-43 ribonucleoprotein condensates disrupting mRNA transport and local translation in neurons: Developmental Cell
0
18
66
The Martin lab an open postdoctoral position at the interface of #cytoskeleton and #condensate biology, in a fantastic research community @unige_en @Biologie_UNIGE @MoCel_Geneva @LifeSciencesPh1 If interested, do not hesitate to contact us: https://t.co/JaoepaaU0o Please RT!
2
73
97
Happy to share our latest paper in @JPhysChem in the special issue celebrating 25 years of the Chemical Research Society of India @ChemResSocIndia. Congratulations to @aroralisha20 @Dipankar_11 @Harshita3110 @DCS_IISERMOHALI @DBS_IISERM @IISERMohali. https://t.co/R8FmHOIZEu
pubs.acs.org
Thioflavin T (ThT) is widely employed as a fluorogenic marker for amyloid formation. ThT fluorescence is utilized to detect amyloid fibrils as well as to follow aggregation kinetics. Here, we make a...
11
16
95
Congratulations to Dr. Santosh Satbhai @santosh7bhai on being awarded the Scientific High Level Visiting Fellowship (SSHN) 2024 by the French Embassy in India. Best wishes to Dr. Satbhai for his upcoming visit to France!
13
6
87
Out today in @MolecularCell Our review article highlights recent advances in ribonucleoprotein condensate biology, focusing on RNA-driven phase transitions. Efforts led by @gable_wadsworth and Sukanya Srinivasan. https://t.co/Gxys3YQJgl
1
13
71
#Walk_in_interview for a #JRF position in our lab is on 8th Oct 2024. Please spread the word.
Walk-in interview for the post of JRF is scheduled on October 8, 2024 in @IiserMohali @DBS_IISERM @sbslab_IISERM Please visit following link for more details. https://t.co/tlQ5z3Aji3 Repost plz.
0
4
5