S_CINEMA_BOOKS Profile Banner
SHOCHIKU シネマ ブックス Profile
SHOCHIKU シネマ ブックス

@S_CINEMA_BOOKS

Followers
1K
Following
63
Media
454
Statuses
838

映画パンフレット(プログラム)、映画書籍のSHOCHIKU シネマ ブックス(松竹事業推進部出版企画室)の公式アカウントです。編集部より映画パンフの最新おすすめ情報をお届けします。映画パンフのお買い求めは上映映画館、シネコンまで(一部、映画・アニメグッズショップFroovie(https://t.co/0zACY44yjb)でもお取り扱い中)

東京 中央区
Joined November 2020
Don't wanna be here? Send us removal request.
@S_CINEMA_BOOKS
SHOCHIKU シネマ ブックス
11 hours
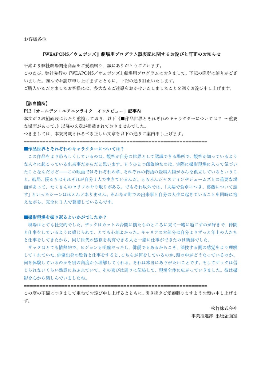
【お詫びと訂正】 『WEAPONS/ウェポンズ』劇場用プログラム本文中の記載内容に誤りがございました。 謹んでお詫び申し上げますと共に、以下の様に訂正をさせていただきます。 訂正箇所:13ページ(オールデン・エアエンライク インタビュー内) 誤)画像2枚目 正)画像3枚目
0
4
9
@sumikko_movie
映画&TVアニメ すみっコぐらし【公式】
1 day
プログラム2種 通販開始📣 好評発売中のプログラムが、本日より松竹通販サイト・Froovie/フルービーにて販売開始✨ ストーリー、キャラ紹介等2種共通の内容はじめ《通常/特別版》各限定コンテンツとおまけ‼️ ぜひお買い求めください🎶 詳細はこちら⬇ https://t.co/a7CkSTZpcq
0
124
711
@S_CINEMA_BOOKS
SHOCHIKU シネマ ブックス
2 days
『WEAPONS/#ウェポンズ』パンフ 明日~上映劇場にて販売開始! 🔺キャスト&監督インタビュー 🔺氏家譲寿 (ナマニク) さん、  大森時生さん、後藤護さんによるコラム 🔺神武団四郎さんによる考察記事 ほか 鑑賞後の謎解き考察のお伴に…… ぜひ劇場にてお買い求めください🎭 B5/44P/税込1,100円
0
5
14
@namaniku29
George Ujiie,氏家 譲寿(ナマニク)
3 days
『WEAPONS/#ウェポンズ』のパンフに 「ザック・クレッガーの恐怖の作り方」 というコラムを寄稿しています! 11/28公開です! よろしくお願いします!!
1
17
138
@pantryboy
後藤護🪬𝕲𝖔𝖙𝖍-𝕺 𝕸𝖆𝖒𝖔𝖗𝖚
11 days
【11月28日公開】ザック・クレッガー監督『WEAPONS/ウェポンズ』のパンフに「オカルティストの辞書に“偶然”の一語はない!」と題して寄稿してます!作品のディープ・ストラクチャーである「6」の数秘術やオカルト的シンボル「△」及び円に内接した「▽」の読解に絞って2000字を費やしております✂️
1
11
32
@warnerjp
ワーナー ブラザース ジャパン
3 days
◤ ̄ ̄ ̄ ̄ ̄ ̄ ̄ ̄ ̄ ̄ ̄ ̄ ̄ ̄◥ ⠀『WEAPONS/#ウェポンズ』 ⠀⠀劇場プログラム📕販売決定! ◣______________◢ ⠀ サイズ:B5/全44ページ 価格:1,100円(税込) ⠀ 📝内容 ・キャスト&監督インタビュー ・氏家譲寿 (ナマニク) さん  大森時生さん、後藤護さんによるコラム
3
98
461
@S_CINEMA_BOOKS
SHOCHIKU シネマ ブックス
3 days
なお、劇場ごとに在庫状況が異なる場合がございます。入荷状況や在庫の有無につきましては、お手数ですが、ご利用予定の劇場へお問い合わせください。 #落下の王国
0
19
52
@S_CINEMA_BOOKS
SHOCHIKU シネマ ブックス
3 days
『落下の王国 4Kデジタルリマスター』 パンフレット・グッズ再入荷のお知らせ 品切れとなっておりました下記商品つきまして、各上映劇場へ順次入荷予定です。 ・パンフレット通常版:11/28(金)以降 ・クリアファイル:12/12(金)以降 ・ポスター:12/6(土)以降 ・トートバッグ:未定 (続)
3
638
2K
@nightflower_jp
映画『ナイトフラワー』11.28(Fri)公開
4 days
/ 映画『#ナイトフラワー』 劇場グッズ&パンフレット発売決定💐 \ ⠀ 11月28日(金)より全国の上映劇場(一部劇場・商品を除く)にてグッズの販売が始まります✨ 作品の雰囲気をそのまま楽しめるアイテムをお届け! ぜひ劇場でチェックしてください✅ ⠀ 詳細はこちらから▼ https://t.co/aLxkwhmRX5
26
1K
7K
@tenjikukitan
インド神話の天竺奇譚
8 days
『落下の王国』パンフレットの具体的な仕様は公式のこちらをご参考に https://t.co/6I1bquU2kQ
@S_CINEMA_BOOKS
SHOCHIKU シネマ ブックス
9 days
/ 👑明日公開👑 『落下の王国 4Kデジタルリマスター』 新たなパンフレット発売! \ 豪華12ページグラビアを含む迫力の大判サイズ✨ リボンを通して、飾っても楽しめる穴あき仕様です🎀 多彩なコラムも満載の充実の1冊!📚 目も眩むアート体験をあなたのお家に―― #落下の王国 #ターセム
0
9
38
@tenjikukitan
インド神話の天竺奇譚
9 days
『落下の王国』のパンフレットはB4なので、ふつうのパンフレットより大きいから購入する人は大きめのかばんやふくろがひつようです
4
923
2K
@cafemari
おかざき真里
9 days
『落下の王国』4Kリマスター上映パンフレットにコラムを寄せております。 たぶんある意味最後の映像美、そして物語は継承してこそ価値を持つ。ひとは、物語が無いと前を向けないのだ。「この世に物語が存在してくれて、ありがとうありがとう」と言っているようなラストシーン。
@showgate_youga
ショウゲート映画公式
9 days
#落下の王国 4Kデジタルリマスター パンフレット 【内容】 👑おかざき真里(漫画家)コラム 👑森直人(映画評論家)ターセム監督新インタビュー 👑リー・ペイス新コメント ほか豪華内容✨ ※初回限定版のご購入は1会計につき1点まで 💎𝟏𝟏/𝟐𝟏 𝐑𝐎𝐀𝐃𝐒𝐇𝐎𝐖 https://t.co/BsOyhowwiG
2
230
888
@tenjikukitan
インド神話の天竺奇譚
9 days
『落下の王国』ほんと大好きな映画ですごくすきなのでとてもうれしいですありがとう
0
2
55
@tenjikukitan
インド神話の天竺奇譚
9 days
明日から公開の『落下の王国』よろしくね。パンフレットにコラムを寄稿しております。
@S_CINEMA_BOOKS
SHOCHIKU シネマ ブックス
9 days
/ 👑明日公開👑 『落下の王国 4Kデジタルリマスター』 新たなパンフレット発売! \ 豪華12ページグラビアを含む迫力の大判サイズ✨ リボンを通して、飾っても楽しめる穴あき仕様です🎀 多彩なコラムも満載の充実の1冊!📚 目も眩むアート体験をあなたのお家に―― #落下の王国 #ターセム
1
57
242
@S_CINEMA_BOOKS
SHOCHIKU シネマ ブックス
9 days
倍賞さんのキャリアを振り返る年表や出演作紹介、作家・桜木紫乃さん、評論家・川本三郎さんのコラム、映画『国宝』の李相日監督、『侍タイムスリッパー』の安田淳一監督のインタビューなど充実の内容です。 ぜひ劇場にてお買い求めください📚 【A4変形/990円(税込)】🚕³₃
0
2
6
@S_CINEMA_BOOKS
SHOCHIKU シネマ ブックス
9 days
11/21公開 🎥『#TOKYOタクシー』パンフレット完成! 帯はマップ風のデザイン🗺 主演の倍賞千恵子さん、木村拓哉さんをはじめ、蒼井優さんのキャストインタビュー、監督・脚本の山田洋次さん、共同脚本の朝原雄三さん、撮影の近森眞史さんのスタッフインタビューを掲載。さらに…
1
5
11
@showgate_youga
ショウゲート映画公式
9 days
#落下の王国 4Kデジタルリマスター パンフレット 【内容】 👑おかざき真里(漫画家)コラム 👑森直人(映画評論家)ターセム監督新インタビュー 👑リー・ペイス新コメント ほか豪華内容✨ ※初回限定版のご購入は1会計につき1点まで 💎𝟏𝟏/𝟐𝟏 𝐑𝐎𝐀𝐃𝐒𝐇𝐎𝐖 https://t.co/BsOyhowwiG
Tweet card summary image
rakkanooukoku4k.jp
11月21日(金)公開『落下の王国 4Kデジタルリマスター』公式サイト。17年の時を超えてスクリーンに蘇る、目も眩むほどに美しい圧巻の<映像詩>的アート体験
1
47
103
@showgate_youga
ショウゲート映画公式
9 days
⠀⠀⠀#落下の王国 4Kデジタルリマスター 𝟏𝟏/𝟐𝟏 𝐑𝐎𝐀𝐃𝐒𝐇𝐎𝐖 ⁑═════════⁑ ◤パンフレット販売決定◢ 👑黒山賊・ロイのベストをイメージした  「金色のリボン」付き初回限定版 👑通常版 価格:1,500円(税込) 全国の劇場にて販売。 💎上映劇場一覧 https://t.co/ngvGbT8hyK
7
987
2K
@S_CINEMA_BOOKS
SHOCHIKU シネマ ブックス
9 days
『落下の王国 4Kデジタルリマスター』新パンフ 豪華執筆陣が多角的な視点で読み解く、充実の解説群! #石岡瑛子 衣装やロケ地情報、込められたメッセージなど17年分の愛がたっぷりです💕 映画館でお待ちしています🎬 #おかざき真里 #森直人 #ISO #河尻亨一 #DIZ #天竺奇譚 #松崎健夫 #落下の王国
1
76
183
@S_CINEMA_BOOKS
SHOCHIKU シネマ ブックス
9 days
『落下の王国 4Kデジタルリマスター』新パンフ デザインは『ムーンライト』『君の名前で僕を呼んで』などの宣伝ビジュアルで知られる石井勇一さん🖌 初回版は劇中衣装をイメージした金のリボン付き‼アレンジして楽しんでください🎀 ※初回限定〈リボン付〉のみ1会計につき1点まで。 #落下の王国
1
125
321