Ramon Reig
@RamonReig2
Followers
286
Following
214
Media
10
Statuses
69
PI at Instituto de Neurociencias, CSIC-UMH.
Alicante
Joined January 2020
🚨 Registration is now open for the 1st Systems-IN-Action neuroscience meeting on Circuits, Systems, Behaviour, and Computation at the @NeuroAlc in Alicante (Spain) 👉Deadline: Jan 15 or until 120 participants! Orgs: @KardamakisAndre @RamonReig2 @IPO_lab
https://t.co/VO1Fundmyg
2
5
11
Until now, anatomy was thought to guide slow waves. This study shows neuronal excitability is key: the most excitable region acts as a “leader.” Models + mouse experiments confirmed it—boosting occipital excitability even reversed wave direction. 🖼️@iScience_CP
1
2
1
🔥A new study led by @RamonReig2 and @J_AlegreCortes is now published on @iScience_CP 🙌 Researchers reveal how the brain organizes and directs its slowest activity: slow waves🧠 More info 👇 https://t.co/bSxCusDPjf
2
5
16
I'm excited to share my latest publication! 🚨 Global and local nature of cortical slow waves: https://t.co/5uBi1Ucu70 In brief, we explored in silico how cortical slow waves are shaped by both external inputs and intrinsic properties of neuronal populations.
cell.com
Neuroscience; Systems biology; Computer science
1
1
5
Our new preprint is out! Thanks Javier for this great work!!! https://t.co/vp7e5ao8h4
biorxiv.org
Explaining the macroscopic activity of a recorded neuronal population from its known microscopic properties still poses a great challenge, not just because of the many local agents that shape the...
2
1
11
Excited to share a new preprint! This is part of my postdoctoral work with @RamonReig2 and my first modelling paper. https://t.co/v2CctSPAtp 1/n 🧵
biorxiv.org
Explaining the macroscopic activity of a recorded neuronal population from its known microscopic properties still poses a great challenge, not just because of the many local agents that shape the...
3
3
5
Hoy el #IN_ResearchProgram ‘Modulación sináptica de los circuitos neuronales y la conducta’ ha ofrecido un nuevo seminario científico con las presentaciones de las investigadoras Alicia Alonso @aliciaaandres (Lab. @RamonReig2 ) y Beatriz Fernández-Arroyo (Lab. @JuanLerma1) 👏
0
3
17
Una enorme pérdida. DEP
With a heavy heart we bid farewell to Miguel Valdeolmillos. Rest in peace dear colleague, dear mentor, dear friend. We will deeply miss you. @GuilleLBendito @NeuroAlc @UniversidadMH @SENC_
1
1
11
En contra del plan de acercar las casas de apuestas a los colegios https://t.co/h6ZCppxMMS
informacion.es
Más de 380 personas le reclaman a PP y Vox que retiren las enmiendas a la ley del juego valenciana, que se debatirán el martes, porque critican que autorizar licencias a menos de 850 metros de...
0
2
3
If you want to know the details of our study, please follow this link
science.org
Single midline whiskers have mirror representations in both barrel cortices, allowing the continuous perception of body sides.
0
1
4
At last, the heterotopic optogenetic activation suggests that tactile transmission between hemispheres are through the row A.
1
0
2
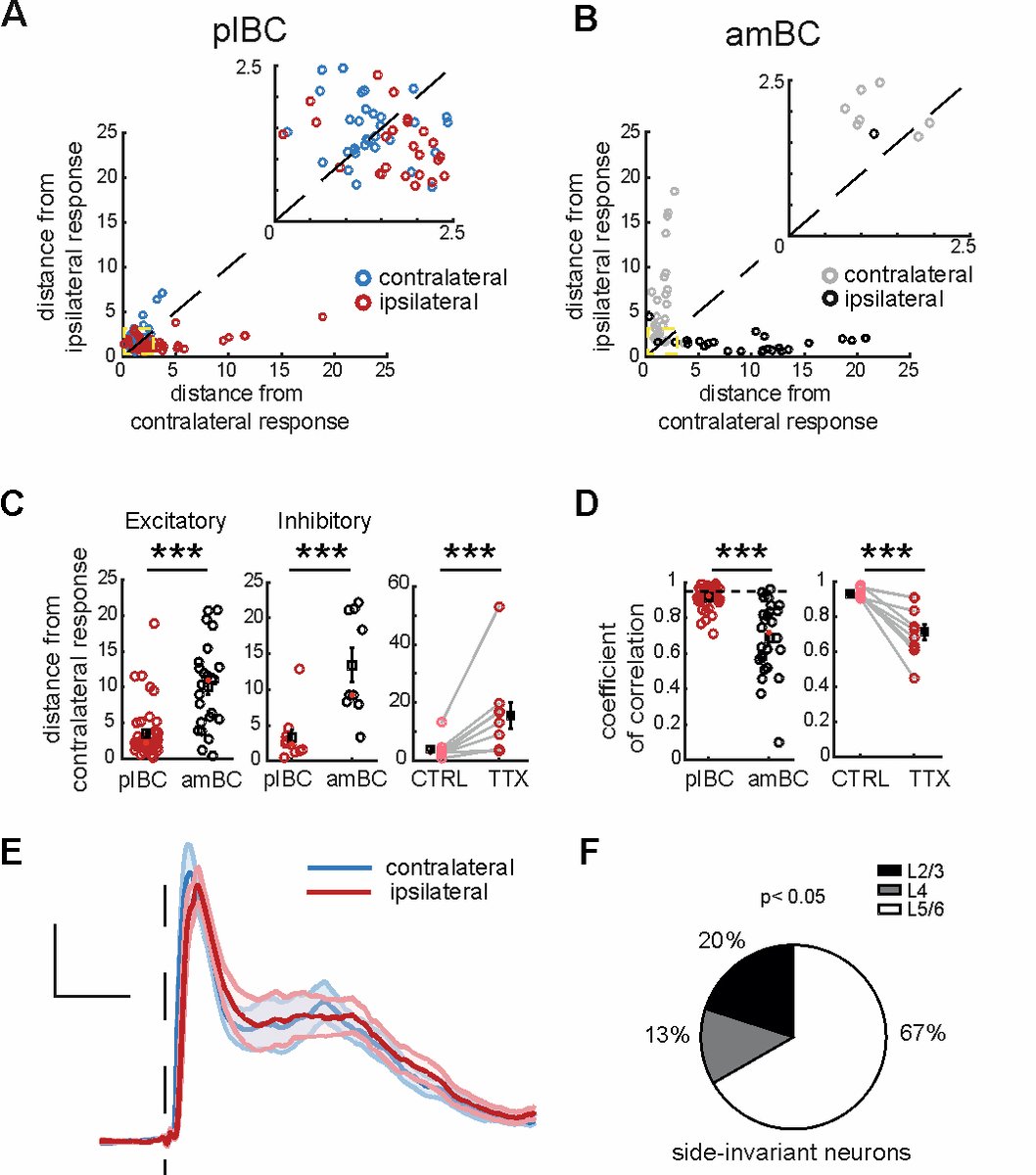
We confirm the double sensory representation of midline single site stimulation. –ipsi and contralateral responses were mathematically equal in 1/3rd of the row A (plBC) neurons, mostly located in layer 5
1
0
2
The optogenetic stimulation of the contralateral BC reproduces the ipsilateral whisker responses. Reinforcing the idea that the callosal pathway underlies ipsilateral responses in row A neurons
1
0
2
TTX injections in the contralateral hemisphere block the ipsilateral responses to whisker stimulation, indicating that row A (plBC) responses are through the callosal pathway
1
0
2
The level of inhibition on ipsilateral responses was different between BC territories. This was not explained by differences in the number of interneurons across barrels, suggesting that inhibitory discrepancies are due to the denser glutamatergic innervation of row A (plBC)
1
0
2
Feed-forward inhibition is recruited after ipsilateral stimulation, being proportional to the excitation; larger responses induce stronger inhibition, creating a proper E/I balance.
1
0
2
Ipsilateral whisker responses are clearly more vigorous and faster in row A (plBC) neurons than in the rest of the BC (measured by in vivo patch-clamp)
1
0
2
In a first step, we show that during free object exploration, ipsilateral whisker transmission mostly activates neurons in row A and to a lesser extent in row B. This was consistent with higher axonal density in the row A territories
1
0
2
To answer our hypothesis, we have combined in vivo patch clamp and multiunit recordings with behavioral experiments, optogenetic stimulation of specific cortical populations of neurons and immuno-histological techniques
1
0
2
Row A whiskers are placed in the midline of the snout. Giving their privileged position, we hypothesized that they would be key components in the interhemispheric communications that supports the tactile sense of continuity between body sides.
1
1
4