PisaniDidier Profile Banner
Pisani Didier Profile
Pisani Didier

@PisaniDidier

Followers
45
Following
55
Media
4
Statuses
135

@LP2M_Lab@Univ_CotedAzur@INSB_CNRS

Joined March 2020
Don't wanna be here? Send us removal request.
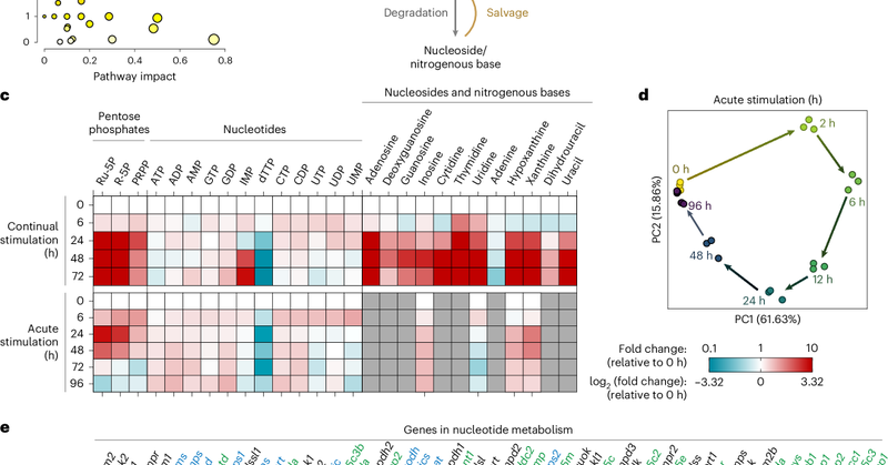
@NatMetabolism
Nature Metabolism
4 months
Classically activated macrophages undergo functionally significant nucleotide metabolism remodelling driven by nitric oxide
Tweet card summary image
nature.com
Nature Metabolism - John et al. show that upon classical activation, macrophages undergo nitric oxide-driven reprogramming of nucleotide metabolism, which affects immune functions and responses.
2
36
135
@PisaniDidier
Pisani Didier
4 months
Inhibition of eIF5A hypusination enhances antioxidant defense to preve...
0
1
1
@PisaniDidier
Pisani Didier
4 months
We are extremely proud to publish our last "GC7" work in #RedoxBiology. Well done, Marc and Sébastien. A big thanks to all the co-authors and to the IRMETIST laboratory, our loyal collaborators in Poitiers. @LP2M_Lab @TransportMetab https://t.co/JL5EV1Aodi
0
4
5
@CHUdeNice
CHU de Nice
5 months
1
2
3
@ICBM_team
Team Ion Channels and Biomineralization
10 months
Dione Saurat @ICBM_team @LP2M_Lab @Univ_CotedAzur presented her PhD project on osteogenesis imperfecta during Rencontre Arthritis in Paris👍🤝
0
4
7
@Cell_Metabolism
Cell Metabolism
10 months
New! Online now: Lactate homeostasis is maintained through regulation of glycolysis and lipolysis https://t.co/Mlrdb2djFO
0
78
245
@Madam_Mito
Madam Mitochondria
10 months
Subcellular mitochondrial heterogeneity enables opposing metabolic demands: Trends in Endocrinology & Metabolism
Tweet card summary image
cell.com
Mitochondria perform essential metabolic processes that sustain cellular bioenergetics and biosynthesis. In a recent article, Ryu et al. explored how mitochondria coordinate biochemical reactions...
0
20
96
@TransportMetab
Team Transport and Metabolism
11 months
Last publication of the team in collaboration with INPHYNI. @LP2M_Lab @INPHYNI Rapid microfluidic perfusion system enables controlling dynamics of intracellular pH regulated by Na+/H+ exchanger NHE1 - now published in Lab on a Chip
Tweet card summary image
pubs.rsc.org
pH regulation of eukaryotic cells is of crucial importance and influences different mechanisms including chemical kinetics, buffer effects, metabolic activity, membrane transport and cell shape...
0
2
1
@TransportMetab
Team Transport and Metabolism
11 months
Congrats Julien, Irina, Charlene and all others ! Amazing Job !
@CherfilsJulien
Julien Cherfils
11 months
Thanks again and so grateful to @NatureAging for publishing our work!
0
1
2
@TransportMetab
Team Transport and Metabolism
1 year
Today we have the chance to learn about miRNA secretion and adipose tissue with the top-level presentation of Pr Ronald Kahn ⁦⁦@JoslinDiabetes. A time of reunion for the old Nice-Boston family of Insulin. ⁦@Univ_CotedAzur⁩ ⁦@LP2M_Lab⁩ ⁩
0
1
3
@tjeanf06
Jean-François Tanti
1 year
Great seminar by Ron Kahn today. Fascinating results about the role of exosomal miRNA from adipose tissue in inter organ crosstalk.
1
2
5
@ICBM_team
Team Ion Channels and Biomineralization
1 year
Part of the @ICBM_team @LP2M_Lab at Genoa Italy for the LabEX ICST meeting #ion #channel science and therapeutics
0
3
4
@LP2M_Lab
LP2M
1 year
Retraite annuelle du @LP2M_Lab hier : un beau moment de science et de bonne humeur pour nos 10 ans à la Faculté de Médecine ! @Univ_CotedAzur @CNRS_DR20 @CNRSbiologie
0
10
23
@TransportMetab
Team Transport and Metabolism
1 year
Bravo à Claudine et toute son équipe pour ce Prix FRM 🍾🍾 Portrait de chercheur : Claudine Blin-Wakkach, lauréate 2024 du Prix Fondation Guillaumat-Piel 2 de la FRM | Fondation pour la Recherche Médicale (FRM)
Tweet card summary image
frm.org
Elle anime une équipe qui cherche à élucider la manière dont certaines cellules osseuses, appelées ostéoclastes, modulent le système immunitaire.
3
5
10
@BernardorJulie
Julie Bernardor
1 year
Offre de stage de M2 au sein du laboratoire LP2M (Nice) portant sur les organoïdes vasculaires humains comme modèle de maladie rénale chronique pédiatrique, pour plus d’informations: https://t.co/cHaTOY5VaH @LP2M_Lab @com_SFNDT @SNephroPed @Blin_C_Lab @Univ_CotedAzur
Tweet card summary image
lp2m.univ-cotedazur.fr
0
10
7
@ICBM_team
Team Ion Channels and Biomineralization
1 year
What a geat group Thanks to all participants @ISCCa_2024
0
4
8
@Gilleron_Jerome
gilleron jerome
1 year
Merci à @AFEFoie de soutenir mes travaux de recherche dans l équipe @IRADIPOLC3M au @C3M_U1065 à Nice. Thanks to @AFEFoie to support my research in @IRADIPOLC3M team at @C3M_U1065 in Nice.
2
2
10
@ISCCa_2024
ISCCa
1 year
How does the study of rare calcific diseases provide us with new data on the mechanisms of protection of the cardiovascular system against calcification ? Join us at ISCCa for this hot topic with our expert speaker Prof. Frank Rutsch (Muenster)
0
6
4
@ICBM_team
Team Ion Channels and Biomineralization
1 year
Happy to share this fruitful collaborative work @NatureComms, focusing on the contribution of LRRC8 #channel in #macrophages activation during microcrystalline joint #inflammation. @ICBM_team @LP2M_Lab @Univ_CotedAzur https://t.co/mJV3jhxe8F
1
5
12
@ICBM_team
Team Ion Channels and Biomineralization
1 year
First one-minute flash talk and poster presentation for Quentin, 1 st year PhD student @ICBM_team @LP2M_Lab @CNRS_DR20 @Univ_CotedAzur at 2024 Ion channels Meeting👋 https://t.co/Kwts801Zjc
0
2
2