Jonathan Zijlstra ♻️🧠 Profile
Jonathan Zijlstra ♻️🧠

@JDZijlstra

Followers
328
Following
7K
Media
21
Statuses
5K

Rotterdam
Joined December 2011
Don't wanna be here? Send us removal request.
@Juliesnark1731
🇺🇸🍩 JULIE DONUTS 🇺🇸🍩
4 months
GAME OVER FOR THE DARKNESS. GOD WINS. 🙌🏻✝️
260
927
3K
@Juliesnark1731
🇺🇸🍩 JULIE DONUTS 🇺🇸🍩
19 hours
The birth of the Khzarian Mafia. Confusion, Deception and divide. Watch this and then you’ll see the real war. BIBLICAL. ✝️
206
2K
6K
@DrGrimmMD
Brian Grimm, M.D.
3 days
they filmed this years ago and didn’t realize what they’d captured. YOU MUST WATCH IF YOU CARE ABOUT YOUR HEALTH this is a SECRET TREASURE buried in plain sight — a living cell losing coherence under the wrong light. Sound Familiar? only a handful of us know how to read
59
927
2K
@CorinneNokel
Corinne Nokel
24 hours
@CorinneNokel
Corinne Nokel
24 hours
Remote Patient Monitoring 'The global remote patient monitoring market is estimated at USD 40 billion in 2023 and is projected to reach USD 88 billion by 2030, expected to grow at a CAGR of 12% during the forecast period 2024-2030.' @psinergy_SDW https://t.co/NrKMVnBeWD.
2
11
16
@CorinneNokel
Corinne Nokel
1 day
Intra-WBAN Inter-WBAN Extra-WBAN MEDICAL BODY AREA NETWORK Anatomical Internet Connectivity since 2012 #EnergyHarvesting https://t.co/BRYwjqhx6b
0
25
43
@TheIntelSCIF
The SCIF
3 days
HILLARY CLINTON'S own DNC EMAILS from her private server that were leaked to Wikileaks proved that they had NO DIRT on Donald Trump because there was NEVER ANY to begin with. They got CAUGHT. No wonder Hillary Clinton wanted to DRONE STRIKE Julian Assange. He exposed their lies
236
9K
26K
@Meowllian
𝕄𝕖𝕠𝕨𝕝𝕝𝕚𝕠𝕟
16 days
The Original Q Movement || Operation Trust ▪️ “Operation Trust": a Bolshevik Jewish counterintelligence operation run from 1921 to 1926 aimed at neutralizing opposition by creating the false impression that a powerful group of military leaders had organized to stop the Jewish
@Truthtellerftm
Truth_teller 🇷🇺
6 months
@ShaykhSulaiman @InfraHaz Was Felix Dzerzhinsky, who led the first two Soviet secret policeorganizations, the Cheka and the OGPU, establishing state security organs for the Bolshevik government, Jewish ? Iron Felix was a key architect of the Red Terror and de-Cossackization. The Cheka became notorious
3
48
101
@Ryansikorski10
Ryan sikorski
11 months
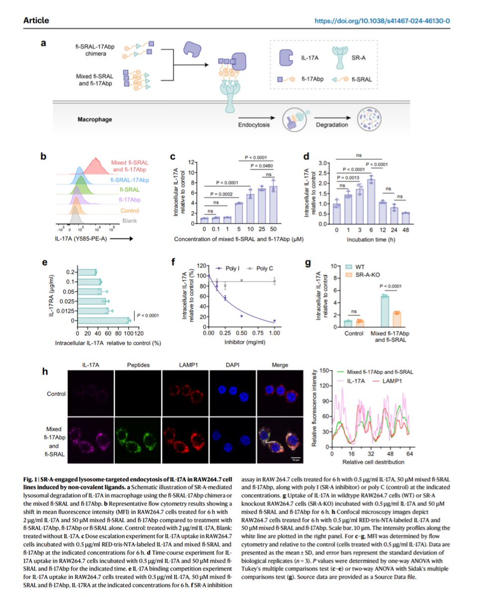
Co-assembly platform engaging macrophage scavenger receptor A for lysosome-targeting protein degradation https://t.co/XKNMGryPQm “we further demonstrate ASGPR could be targeted by LYTACA incorporating a mono-GalNAc binder, leading 2 successful PD-L1 degradation in HepG2 cells.”
1
13
15
@Americaonly9
Keith🇺🇸✝️
2 days
512
177
215
@XPHOENIXDRAGON
𝐏𝐇𝐎𝐄𝐍𝐈𝐗🐦‍🔥𝐃𝐑𝐀𝐆𝐎𝐍
8 days
🚨🫆NEW LAW gives the government access to all the data on our devices, including cell phones, smart watches, smart cars/tv's, anything "Smart" even alarm clocks, home security apps❓️
123
1K
2K
@JOKAQARMY1
mrredpillz jokaqarmy
7 days
Tobacco is something they don't want us using because it cures and kills alot of things they want us to get sick from.
554
3K
8K
@lakemonstercl1
🇺🇸Steve2A🇺🇸God🇺🇸Family🇺🇸Country🇺🇸
7 days
The real Kings are the ones funding the No Kings protest. Ironic, isn't it?
1K
15K
37K
@AntonioTweets2
🇨🇦 Antonio Tweets
7 days
Don’t be distracted. 👇
325
10K
20K
@RedPandaKoala
Red Panda Koala
6 days
🚨 Hidden Camera of U.S. Freemasons 'Master Mason' Initiation Ritual
2K
8K
36K
@JOKAQARMY1
mrredpillz jokaqarmy
9 days
The rulling few.
120
2K
4K
@parasitedetox
Cleanse Parasites .com 🧹🪱 Herbal Cleanse Co.
6 days
These people are all clowns They will not publicly admit that tumors and Cvncer are parasites or parasite egg sacs surrounded by calcium 99% of the time They ARE correct about not slicing open the egg sac aka “tumor” bc this breaks the eggs / parasites out of jail 🤜 🪱 ABC
88
2K
4K
@Ryansikorski10
Ryan sikorski
7 days
Corona Phase Molecular Recognition (CoPhMoRe) The most common recognition motifs involve biological macromolecules such as antibodies and aptamers. The key to biorecognition consists of a unique three-dimensional structure formed by a folded and constrained bioheteropolymer that
3
36
49
@corinacirco
Corina
6 days
6
98
240
@BloveingMoore
Bonnie (Moore) Kellerby
6 days
"Routing Policies for Biological Hosts" US Patent 10.163.055 B2, Dec. 2018 Aren't some of their hosts... hideous.
0
26
42
@JOKAQARMY1
mrredpillz jokaqarmy
9 days
The Global Kabal.
307
9K
20K