geeky_kartikey Profile Banner
Kartikey ๐Ÿฅ‘(mainnet arc) ๐Ÿ”œ Buenos Aires ๐Ÿ‡ฆ๐Ÿ‡ท Profile
Kartikey ๐Ÿฅ‘(mainnet arc) ๐Ÿ”œ Buenos Aires ๐Ÿ‡ฆ๐Ÿ‡ท

@geeky_kartikey

Followers
2K
Following
39K
Media
527
Statuses
5K

Dev Activations ๐Ÿฅ‘ @monad โ€ข Prev @hackquest_, @educhain_xyz, @pushchain & @dkarma_xyz๐ŸŒŸโ€ข Founder @hackit_sapiens ๐Ÿช„โ€ข Frens @Hacktheleague ๐Ÿฆน

OnChain
Joined November 2020
Don't wanna be here? Send us removal request.
@geeky_kartikey
Kartikey ๐Ÿฅ‘(mainnet arc) ๐Ÿ”œ Buenos Aires ๐Ÿ‡ฆ๐Ÿ‡ท
2 months
Devnad mode: ON ๐Ÿš€ Joined @monad to run Developer Activations along with @_taco7 โœจ Builders, buckle up. โšก๏ธ Catching you in Delhi next week โ†’ Athena HH + ETHGlobal New Delhi. ๐Ÿธ๐Ÿš€
25
1
91
@geeky_kartikey
Kartikey ๐Ÿฅ‘(mainnet arc) ๐Ÿ”œ Buenos Aires ๐Ÿ‡ฆ๐Ÿ‡ท
3 days
Since joining, this was my first event meeting the team in person โ˜บ๏ธ Meet Monad Argentina 2025๐Ÿ’œ Also, Buenos Aires๐Ÿ‡ฆ๐Ÿ‡ท is absolutely amazing ๐Ÿ’ฏ
3
1
24
@RareSkills_io
RareSkills
7 days
Meet the teams of Ultimate Security Games powered by @Monad, where Web3 security meets esports. Each team's roster is in a reply below โฌ‡๏ธ Thank you to our other sponsors @coinbase, @immunefi, @sigp_io, and @PashovAuditGrp for powering this new era of web3 security competition.
16
15
113
@geeky_kartikey
Kartikey ๐Ÿฅ‘(mainnet arc) ๐Ÿ”œ Buenos Aires ๐Ÿ‡ฆ๐Ÿ‡ท
7 days
Bangalore, we are coming again ๐Ÿ’œ
@Monad_APAC
Monad APAC (mainnet arc)
7 days
Blitz is back in Bangalore ๐Ÿ‡ฎ๐Ÿ‡ณ Blitz is a one-day hackathon where devs learn about Monad and the EVM, and ship thier apps ๐Ÿง‘โ€๐Ÿ’ป Shoutout to @The_Zo_World for co-hosting with us. ๐Ÿ“† November 29th Sign up ๐Ÿ‘‡ https://t.co/Tzn1kdKUyL
3
0
19
@blockchainbalak
Prakarsh | Blockchain Balak
9 days
Wish someone told me this in my 20s 1. Eating late every night doesnโ€™t show anything. It builds diabetes. 2. Too much salt isnโ€™t flavor. Itโ€™s hypertension waiting to happen. 3. Skipping meals isnโ€™t productivity. Itโ€™s a migraine trigger. 4. Sitting all day isnโ€™t focus. Itโ€™s a
19
9
163
@geeky_kartikey
Kartikey ๐Ÿฅ‘(mainnet arc) ๐Ÿ”œ Buenos Aires ๐Ÿ‡ฆ๐Ÿ‡ท
12 days
Gmomentum ๐Ÿ’œ
@monad
Monad (mainnet arc)
13 days
Introducing the first wave of Monad Momentum apps These apps will all have rewards on mainnet Check them out below ๐Ÿ‘‡
1
0
10
@itsNikku876
Nikku.Dev โจ€ Iโ€™m Nad ๐Ÿฆนโ€โ™‚๏ธ๐Ÿฆ€
12 days
Discussion : Aage ka kya plan hai guru ji @geeky_kartikey GMonad ๐Ÿ’œ
2
1
23
@monad
Monad (mainnet arc)
15 days
Monad Mainnet will launch on November 24th, 9am ET Waiting room ๐Ÿ‘‡
3K
2K
9K
@geeky_kartikey
Kartikey ๐Ÿฅ‘(mainnet arc) ๐Ÿ”œ Buenos Aires ๐Ÿ‡ฆ๐Ÿ‡ท
14 days
Let's meet here ๐Ÿ’œ
@WormholeEco
Wormhole Ecosystem
14 days
๐Ÿ‡ฆ๐Ÿ‡ท Wormhole and @monad are bringing builders together in Buenos Aires Join the teams for an unforgettable night during Devconnect featuring panel sessions, networking, and authentic Argentine vibes. ๐Ÿ“ November 19 @ Buenos Aires Spots are very limited, sign up to secure your
1
1
15
@itsNikku876
Nikku.Dev โจ€ Iโ€™m Nad ๐Ÿฆนโ€โ™‚๏ธ๐Ÿฆ€
14 days
GMonad ๐Ÿ’œ ๐Ÿ‘ป๐Ÿ‘พ Always an amazing experience being part of Blitz such an electric vibe with all the devs and the Monad Maxis crew โšก๏ธ Canโ€™t wait for the next one! Next Blitz loadingโ€ฆ see you soon ๐Ÿ™Œ๐Ÿป๐Ÿฅ‚
3
5
57
@HariniPriya1218
Harini Priya
18 days
Noticing a trend: startups do not handle compliance & audits well. Brainstormed โ†’ iterated โ†’ finalized: "Auto-Compliance AI Agent" Reads regulations, updates policies, tracks SOC2/ISO tasks. Let founders build โ€” AI handles the paperwork @monad @geeky_kartikey
1
1
6
@harshxeth_
Harshit Sharmaa | BlockchainWorldCo
19 days
Web3 has gone mainstream in India We have started doing events in shaadi ka banquet ๐Ÿ˜‚
11
3
78
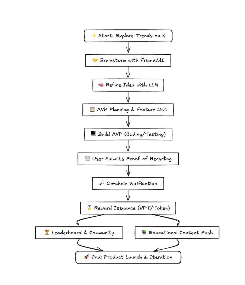
@vinitha101
Vinitha
18 days
Built a Web3 sustainability app idea using a simple builder framework! From exploring trends to MVP launch โ€” hereโ€™s my process visualized. Letโ€™s reward eco-friendly actions with blockchain! ๐Ÿ’š๐Ÿ…๐ŸŒฑ @monad @geeky_kartikey @port_dev @Naveen__Pandian #Web3 #BuilderJourney #sus ๐ŸŒฑ
0
2
6
@jh23766311
Anika Jha
18 days
Vibecoding 101 session log: ChatGPT: my overqualified debugger Windsurf:boldly speculative Replit AI:speed-running my brain Gemini:politely confused but trying its best Verdict: Replit + GPT. The dream team. Chaotic, efficient, somehow coherent. @monad @port_dev @geeky_kartikey
0
1
1
@Naveen__Pandian
naveen pandian(neurvinch)
18 days
๐Ÿง  Tried out multiple AI coding copilots today to supercharge my dev workflow! >ChatGPT for brainstorming & debugging > Orchids for landing page Exploring how they fit into @monad & @port_dev ecosystem with insights from @geeky_kartikey โšก #AIxWeb3 #DevTools #BuildOnMonad
1
1
3
@harshxeth_
Harshit Sharmaa | BlockchainWorldCo
19 days
its Monad Blitz day today @monad @monad_dev @Monad_APAC
3
1
55
@geeky_kartikey
Kartikey ๐Ÿฅ‘(mainnet arc) ๐Ÿ”œ Buenos Aires ๐Ÿ‡ฆ๐Ÿ‡ท
19 days
Blitz Squad ๐Ÿ’œ๐Ÿ’œ
@brooklyndotos
brooklyn
19 days
Team Mentors at Monad Blitz New Delhi ๐Ÿ”ฅ Major missing @geeky_kartikey (found behind the camera ๐Ÿซฃ)
1
1
22
@brooklyndotos
brooklyn
19 days
Team Mentors at Monad Blitz New Delhi ๐Ÿ”ฅ Major missing @geeky_kartikey (found behind the camera ๐Ÿซฃ)
0
4
43
@dessaigne
Nicolas Dessaigne
21 days
๐Ÿš€ New Vibecoding Hackathon at YC, Nov 8โ€“9! Emergent has quickly become one of the best platforms for building apps without writing code. If youโ€™ve ever wanted to create something by pure vibe, this is your moment. Canโ€™t wait to see what you build ๐Ÿ’ฅ
@mukundjha
Mukund Jha
21 days
Vibecoding is dying..really? Vibecode your way to @ycombinator Meet Vibecon by @emergentlabshq (w/ @awscloud & @anthropic) Go from idea โ†’ guaranteed YC interview 200 builders, 2 nights, 1 life changing outcome at the YC HQ
10
13
85
@geeky_kartikey
Kartikey ๐Ÿฅ‘(mainnet arc) ๐Ÿ”œ Buenos Aires ๐Ÿ‡ฆ๐Ÿ‡ท
21 days
Your boy is coming to๐Ÿ‘‡
1
0
18
@monad_dev
Monad Devs
22 days
Low validator count systems are hard to trust.
14
4
97