EmileElGhoul Profile Banner
Emile AlGhoul Profile
Emile AlGhoul

@EmileElGhoul

Followers
280
Following
2K
Media
8
Statuses
429

Researcher at the @CbiToulouse. Interested in the nuclear organisation of the DNA damage response. #LegubeLab

Toulouse, France
Joined August 2011
Don't wanna be here? Send us removal request.
@NikoMcCarty
Niko McCarty.
3 days
The model of gene expression taught in school is highly misleading! Transcription factors are proteins that bind to DNA and then help repress, or activate, the expression of genes. Cells have hundreds of different types of transcription factors, each tuned to regulate different
18
236
1K
@LammerdingLab
Lammerding Lab
7 days
Motivational video for #MigrationMovieMonday. A persistent 4T1 breast cancer cell squeezing itself through a tight constriction despite undergoing repetitive nuclear envelope rupture. Credit: Kristen Nedza @weillinstitute @Cornell
18
89
667
@BockLab
Christoph Bock Lab @ CeMM & MedUni Vienna
21 days
🗨️ Just published in @NatureBiotech: Our CellWhisperer AI enables chat-based analysis of single-cell sequencing data. You can talk to your cells & figure out the biology without writing any computer code. Paper link and annotated walkthrough in the thread below (1/11)
12
185
688
@davide_coda
davide coda
1 month
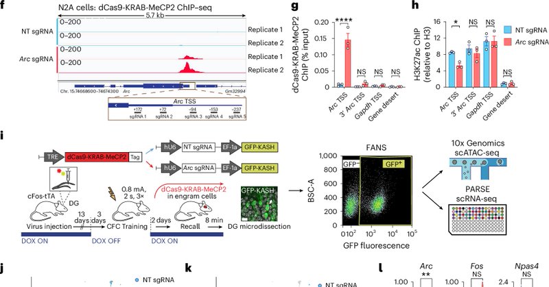
🚨 The paper from my postdoc in @GraeffJohannes 's lab at @EPFL is out! we show that memories can be switched on and off by simply changing the “packaging” of DNA in neurons through epigenetic editing. 🧬🧠🐭
Tweet card summary image
nature.com
Nature Genetics - CRISPR-based epigenetic editing is used in a cell-type-specific, locus-restricted and temporally controllable manner in the adult mouse brain to modulate memory expression.
8
50
225
@EmileElGhoul
Emile AlGhoul
4 months
The universe is a giant cell made of #condensates
@forallcurious
All day Astronomy
4 months
🚨: New evidence reveals Earth is trapped in a massive cosmic bubble —2 billion light-years across
0
1
2
@lecong
CL • Le Cong
4 months
🧬 BREAKING: Our CRISPR-GPT paper is out TODAY in Nature Biomedical Engineering @natBME ! 🤯 We built an AI agent that turns ANYONE into a gene-editing expert in 1 DAY instead of months. An undergrad with ZERO experience achieved 90%+ editing efficiency on their FIRST attempt. 🧵
33
216
742
@EmileElGhoul
Emile AlGhoul
4 months
Our latest study featured by @CNRS! We show that RNA:DNA hybrids at DSBs mainly form from pre-existing RNA, hybridizing to resected DNA ends, not de novo transcription. SPIN1 & PAF1 promote this by repressing transcription near DSBs. 📄 @NatureCellBio: [ https://t.co/6kF9yE69E1]
@CNRSbiologie
CNRS Biologie
5 months
#ResultatScientifique🔎| Quand l’ARN s’invite dans la réparation de l’ADN 🤝 @CNRS @CNRS_Toulouse ✍️ Aline Marnef & Gaëlle Legube 📕 @NatureCellBio | https://t.co/3dPLfXXKMk https://t.co/DMRuMSojXh
0
0
6
@DNAmyStrom
Amy Strom
5 months
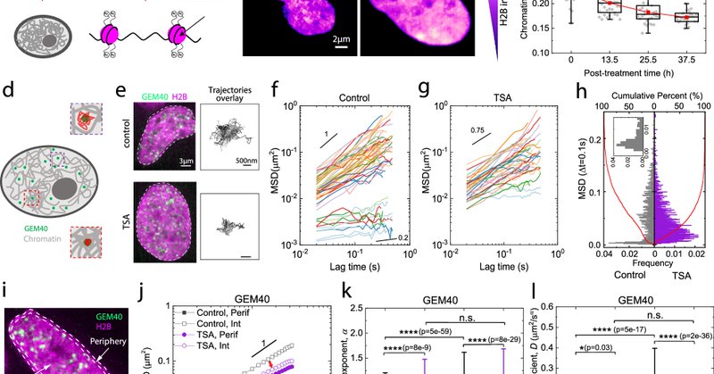
Chromatin heterogeneity modulates nuclear condensate dynamics and phase behavior. Congratulations Jing! Happy to have contributed in a small way to this interesting work! https://t.co/OZHRknyFV4
Tweet card summary image
nature.com
Nature Communications - Chromatin heterogeneity in the cell nucleus modulates the size, mobility, and formation of biomolecular condensates; decreasing chromatin heterogeneity correlates with...
1
16
114
@EstebanHoijman
Esteban Hoijman
6 months
How innate immunity starts? Early embryos eliminate bacterial infections by epithelial phagocytosis, a conserved process from zebrafish to human embryos. https://t.co/ozYCyQ6udP
5
66
243
@chiolo_lab
Irene Chiolo
6 months
Wondering what is a nucleoporin doing at repair sites? Check it out in our most recent paper in Molecular Cell!
1
15
52
@stergachislab
Stergachis Lab
6 months
Plasmid-based reporter assays are the bedrock of regulatory genomics. But a basic question has gone unanswered for decades: Do chromatin architectures form on plasmids transfected into mammalian cells—and does it matter? We finally have answers. https://t.co/34hcyRPN0z
Tweet card summary image
biorxiv.org
Plasmids have fundamentally transformed how we resolve regulatory grammar across the tree of life. However, although chromatin plays an integral role in regulating the function of regulatory elements...
6
84
308
@ajaylabade31
Ajay Labade
6 months
Thrilled to announce that our work on Expansion In Situ Genome Sequencing (ExIGS) is now published in @ScienceMagazine! ExIGS allows us to sequence DNA and image proteins with super-resolution directly within single cells. https://t.co/CEIsZdFrPU
Tweet card summary image
science.org
Microscopy and genomics are used to characterize cell function, but approaches to connect the two types of information are lacking, particularly at subnuclear resolution. Here, we describe expansion...
9
46
201
@QianXuyu
Xuyu Qian
7 months
Today in @Nature, we report a spatial single-cell atlas of human cortical development, revealing surprisingly early specification of human cortical layers and areas. We built an interactive browser to explore the spatial data: https://t.co/Xy3JcsSpYw Paper link below👇
16
107
622
@naturemethods
Nature Methods
7 months
Out today from the Ruan lab! ChAIR, a droplet-based tri-omic tool, enables the simultaneous profiling of the transcriptome, chromatin accessibility and chromatin conformation in single cells. https://t.co/UeiIJmNa07
0
43
152
@NatureRevGenet
Nature Reviews Genetics
7 months
New online! TACIT and CoTACIT for histone modification profiling in single cells and lineage tracing https://t.co/8UM0N73XX0
0
31
121
@kazu_maeshima
Kazuhiro Maeshima
7 months
🧬My retrospective chromatin review is out@Proc Jpn Acad: https://t.co/0te20pvDUj Textbook models of 30-nm fibers are fading. A new paradigm: chromatin forms liquid-like domains—locally dynamic, yet globally stable at chromosome level (viscoelastic)—supporting genome function.✨
1
21
95
@luijsterburglab
Martijn Luijsterburg
8 months
A must for all DNA repair aficionados! Egmond DNA Repair Meeting → April 19–24, 2026 🇳🇱 ✔️ Confirmed top speakers ✔️ Ample opportunities for talks & posters Don’t miss it: https://t.co/rpTTPiPVDD
2
22
39
@GardiniLab
GardiniLab
8 months
Summer School alert!! July 14-18 in Bologna, IT We have put together an exciting bioinformatics bootcamp for biomed trainees and staff scientists who want to learn how to tackle epigenomic and transcriptomic datasets. More info at https://t.co/u4PuEnDs7O Registration is open!
0
4
4
@KarimMekhail
Karim Mekhail
8 months
🚨 Thrilled to announce the 2nd Spatial Genome Organisation Conference! #SGO25 🗓️ Oct 31–Nov 3, 2025 📍 Riviera Maya, Mexico 🧠 Chairs: @altmeyerlab, @chiolo_lab, @KarimMekhail 🧬 Dive into nuclear & genome dynamics in health, aging & disease. 🎤 Amazing speakers, 🔬
0
5
7