EhrtSchnapLab Profile Banner
Ehrt & Schnappinger Labs Profile
Ehrt & Schnappinger Labs

@EhrtSchnapLab

Followers
557
Following
569
Media
15
Statuses
115

Ehrt and Schnappinger Lab (Weill Cornell Medicine). Tuberculosis Research. Account run by graduate students, because the concept of free time scares us.

New York, NY
Joined March 2019
Don't wanna be here? Send us removal request.
@EhrtSchnapLab
Ehrt & Schnappinger Labs
3 years
Congratulations Dr. Alexandra Miller for defending her thesis today on iron and oxidative stress in M. Smegmatis 🦠!!
5
4
63
@MingLiLab
Ming Li
4 years
Repurpose T cell self-reactivity for #cancer #immunosurveillance . Check out our new study @Nature by brilliant @CancerResearch fellows Chun Chou and @XianZhang2016 with help from @chirag_msk @JoshSmithMDPhD and other @MSKCancerCenter colleagues. https://t.co/GM7k86ZpTf
24
67
407
@EhrtSchnapLab
Ehrt & Schnappinger Labs
4 years
Thank you to all authors, @Robert_S_Jansen @AlexandreGouzy @0098Wang @vdartois1 @rheelab @saehrt and others who are not on twitter.
1
1
6
@EhrtSchnapLab
Ehrt & Schnappinger Labs
4 years
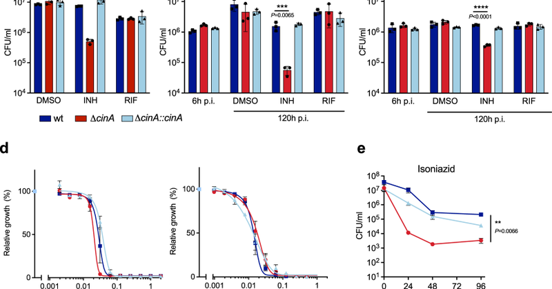
We found that inactivation of CinA increased efficacy of Isoniazid during treatment of chronically infected mice as well as enhanced in vivo killing of M.tb by a combination of Pretomanid, Bedaquiline and linezolid that is used to treat drug-resistant tuberculosis patients. 4/4
1
0
2
@EhrtSchnapLab
Ehrt & Schnappinger Labs
4 years
Here, we demonstrate that the pyrophosphatase domain of the M.tb protein CinA mediates tolerance to the clinically used drugs Isoniazid, Ethionamide, Delamanid, and Pretomanid by cleavage of the drug-NAD adduct through which these antibiotics act. 3/4
1
0
1
@EhrtSchnapLab
Ehrt & Schnappinger Labs
4 years
To this day M.tb infections are notoriously difficult to treat, requiring several months of combination drug therapy. The mechanisms that permit M.tb sub-populations to persist in the face of drugs to which they are intrinsically susceptible are complex and not well understood. 2
1
1
2
@EhrtSchnapLab
Ehrt & Schnappinger Labs
4 years
Excited to share the latest work from our lab and @KajKreutzfeldt. This was a great collaborative effort seeking to elucidate how M. tuberculosis gene cinA mediates tolerance to multiple clinically relevant drugs. (1/4) https://t.co/JhUWkfOXiR
Tweet card summary image
nature.com
Nature Communications - Drug tolerance complicates the treatment of tuberculosis. Here, Kreutzfeldt et al. show that the protein CinA mediates drug tolerance in Mycobacterium tuberculosis by...
6
30
97
@rheelab
rheelab
4 years
We are pleased to share Rhee Lab Website: Credits: @SakilaNazia @sonivijay07 https://t.co/1Te8xnw8rI
2
7
28
@WCM_IMP
Immunology & Microbial Pathogenesis (IMP) Program
4 years
Congratulations to IMP student Chantal Harris who has just defended her PhD thesis "Metabolic Regulation of Sexual Differentiation in Human Malaria Parasites"!!!
0
1
12
@kmills711
Kathleen Mills, PhD
4 years
@MerWright13 @EhrtSchnapLab Recruitment today and @HarmanjitBansal gave an awesome RIP talk!! So fun to meet the recruits 😊
2
1
5
@JRNLclub
JRNLclub
4 years
It’s not always all or nothing. Barbara Bosch and Michael DeJesus explain how quantifying target vulnerability helps prioritize TB targets for drug discovery. @CellCellPress @RockLabTB @EhrtSchnapLab @RockefellerUniv #JRNLclub
Tweet card summary image
jrnlclub.org
Barbara Bosch and Michael A. DeJesus explain genome-wide gene expression tuning reveals diverse vulnerabilities of M. tuberculosis
0
3
11
@NatureComms
Nature Communications
4 years
"Did we just give Mycobacterium tuberculosis a metabolic disease?" Really cool story #BehindThePaper by @tiagobeites @saehrt @EhrtSchnapLab @WeillCornell "The characterization of the membrane oxidoreductase EtfD started as a "my gene" kind of story..." https://t.co/20J2e1n8TI
0
13
37
@tiagobeites
Tiago Beites
4 years
Our latest paper “Multiple acyl-CoA dehydrogenase deficiency kills Mycobacterium tuberculosis in vitro and during infection” @EhrtSchnapLab, @WeillCornell was chosen as an Editor's Highlight @NatureComms. Really grateful for the recognition.
Tweet card summary image
nature.com
This page highlights recent articles on all aspects of bacteriology, mycology, parasitology and virology, covering the biology of pathogens, host-pathogen ...
0
3
41
@tiagobeites
Tiago Beites
4 years
Having trouble falling asleep wondering if it's possible to starve M. tuberculosis to death? Me neither. But if you find the topic interesting check out our last paper. Also, I've shared a more personal account of the story in the Nature Communities blog.
@EhrtSchnapLab
Ehrt & Schnappinger Labs
4 years
@tiagobeites et al from the lab found that in Mtb, the lack of etfD results in a block in β-oxidation at the step catalyzed by acyl-CoA dehydrogenases rendering the mutant unable to grow on fatty acids and making the long chain fatty acids bactericidal. https://t.co/zmvLJpVwuF
0
8
23
@tiagobeites
Tiago Beites
4 years
Dear Twitter algorithm I’m looking for faculty positions, please send me more opening announcements and less top5 goals of champions league 97/98. I know it’s partly my fault, but I’m trying to do better. Also remember my kindness when AI decides to take over. Best wishes.
2
1
16
@EhrtSchnapLab
Ehrt & Schnappinger Labs
4 years
Welcome @WCM_IMP to Twitterverse!
@WCM_IMP
Immunology & Microbial Pathogenesis (IMP) Program
4 years
The IMP Program is on Twitter!! Follow us for all news concerning our graduate students, postdocs, and faculty in the Immunology and Microbial Pathogenesis (IMP) Program. @WeillCornell @sloan_kettering @HSpecialSurgery https://t.co/Wbvmas6CFa
0
0
5
@ONeyrolles
Olivier Neyrolles
4 years
Multiform antimicrobial resistance from a metabolic mutation https://t.co/k0ETwmJhan Beautiful paper by @JVaubourgeix @shiruixia et al.! 👏👏👏
1
17
46
@EhrtSchnapLab
Ehrt & Schnappinger Labs
4 years
Eloquent case for lab meetings' benefit.
@kaymtye
Kay M Tye PhD
4 years
Lab Meetings are Sacred to me Evidence: I have never missed a single lab meeting in ~10 years, at least 300 lab meetings. Philosophy: This is where we honor our team members with our shared attention and thoughtful engagement, and they honor us with their preparation. 1/n
0
0
4
@EhrtSchnapLab
Ehrt & Schnappinger Labs
4 years
We thank the editor, Lalita Ramakrishnan, University of Cambridge (@RamakrishnanLab)
0
0
0
@EhrtSchnapLab
Ehrt & Schnappinger Labs
4 years
We hope that our growth model using an acidic and lipid-rich medium will help studying Mtb in conditions closer to those it faces in vivo. Further work from this project is ongoing so watch this space in the coming year!
1
0
4