ChirdoLab Profile Banner
Chirdo Lab Profile
Chirdo Lab

@ChirdoLab

Followers
33
Following
13
Media
0
Statuses
29

Immunobiology of small intestine Team at @IIFPLaPlata Dedicated to investigating the small intestine immune response in humans and animal models

Joined July 2021
Don't wanna be here? Send us removal request.
@socmucimm
Society for Mucosal Immunology
3 years
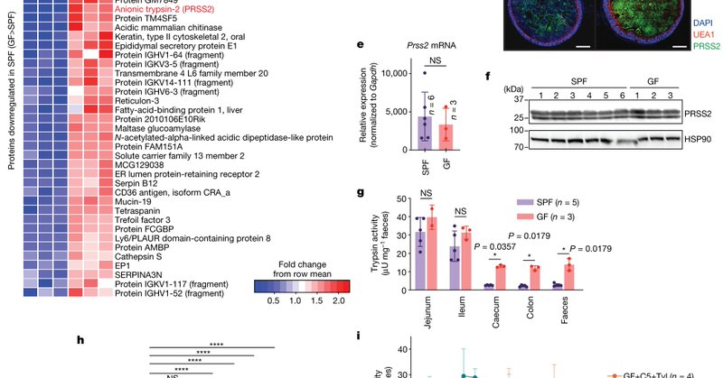
Trypsin-degrading commensals protect against IgA degradation in the intestine and enhance the effectiveness of oral vaccines against enteric pathogens. Read more from Koji Atarashi, Kenya Honda & SMI member Ramnik Xavier @nature
Tweet card summary image
nature.com
Nature - Colonization of trypsin-degrading commensal bacteria may contribute to the maintenance of intestinal homeostasis and protection against pathogen infection in humans and mice.
0
15
66
@NatRevGastroHep
Nature Reviews Gastroenterology & Hepatology
3 years
New content online: The role of goblet cells and mucus in intestinal homeostasis https://t.co/CIjzZvwEOq
3
60
167
@MucosalImmunol
Mucosal Immunology
3 years
From #germfree to #dirtymice: Kathy McCoy @KathyDMcCoy and colleagues review the animal models used to explore the contribution of the microbiota to mucosal immunology: https://t.co/k21AFFjJlb
0
28
83
@thomaskainamura
Thomas Pedersen
3 years
Among billions of potential microbiome epitopes hide few immunodominant 'keystone' epitopes recognized by T cells. Out today in @ImmunityCP, we discover keystone epitopes and show T cell responses to reflect intestinal immune health.
Tweet card summary image
cell.com
The functional basis of tolerance to the gut microbiome is incompletely understood. Pedersen et al. develop an antigen-discovery approach to assess microbiota-directed T cell immunity in health and...
1
69
217
@CEOatCDF
Marilyn G. Geller
3 years
Celiac disease affects people worldwide. Proud to represent North America at AOECS General Assembly and to partner with @TakedaPharma to accelerate treatments. Thank you to APC for hosting.
6
9
27
@xianfeng_zeng
Xianfeng Zeng
3 years
Excited to share our work online at @CellCellPress today. Isotope tracing into bacterial-specific protein sequences tells what nutrient different microbes prefer in the gut. Huge thanks to Josh, @cholsoon_jang, @MartinWuhr, @donia_lab for the guidance.
Tweet card summary image
cell.com
Isotope tracing into bacterial-specific protein sequences allows for a determination of nutrient preferences across gut microbes in vivo, and it reveals how diet alters microbiome composition.
24
279
1K
@BeyondCeliac
Beyond Celiac
3 years
Too many #celiacdisease patients struggle with brain fog and other debilitating neurological and psychological symptoms—that's why we're funding groundbreaking research into the topic. Help us uncover how gluten affects the brain by giving today at: https://t.co/gAaUaBIiTx
1
4
14
@DavidESanin
David E Sanin
3 years
Fascinating study from the @Kubes_Lab and @rachelkratofil published in @Nature. They show how neutrophils and monocytes divvy up the work to control infection and repair the tissue, with monocytes regulating adipocytes and vasculature!! Awesome stuff!! https://t.co/AjXmv1BvT6
nature.com
Nature - Monocytes recruited to skin infection are not involved in bacterial clearance but instead regulate local angiogenesis and healing.
1
2
7
@Lo_Zanzi
Ivan Zanoni
3 years
#FriendsOrFoes! Fresh ⁦@CellCellPress⁩! The #microbiota favors #Th17 differentiation and gut lipid adsorption protecting against #obesity & #diabetes! Sugars in hyper caloric diets deplete Th17 inducing commensals poising toward metabolic syndromes!
1
37
112
@TheCrick
The Francis Crick Institute
3 years
Come start your group at the Crick! 💡 We're looking for creative researchers from all areas of biology and biomedicine to join our early career faculty community. #AcademicJobs | #ECRChat Learn more and apply by 6 October ⤵️
Tweet card summary image
crick.ac.uk
We appoint researchers from across biology and biomedicine to set up their first groups at the Crick.
2
154
210
@JExpMed
Journal of Experimental Medicine
3 years
Xiaopeng Wu et al. @Cui_lab reported that BATF globally shapes the chromatin landscape of intestinal ILC3s, which in turn orchestrates microbiota and mucosal CD4+ T cell immunity. https://t.co/hEDEYp7YiG
1
14
46
@LAMIGmucosa
LAMIG
3 years
Hello everybody! Interested in a course in Mucosal Immunology? The SBI is offering a basic one in Portuguese and an advanced in English! Come join them! https://t.co/EdMY07hAhP @AnaCaet74981018
Tweet card summary image
instagram.com
0
6
3
@colbyzaph
colby - TL50x2
3 years
Ok don't miss this one- one of our favourite people in the world @LMackayLab is our next MI speaker presenting "Programming Tissue Resident Lymphocytes". Friday 26 August at 11AM AEST (UTC+10)! Don't miss it! Register here: https://t.co/JyDDxKSmvy
0
16
67
@GMFHx
GutMicrobiota Health
3 years
Evidence is mounting that the gut-microbiota-brain axis is relevant for Parkinson's disease progression. This review in @NatRevNeurol updates what we know so far on gut microbes on Parkinson's disease and summarize trials exploring the role of diet https://t.co/fBItFlBQeg
0
58
129
@socmucimm
Society for Mucosal Immunology
3 years
1 week away! SMI webinar, Microbiota & Gastrointestinal Diseases - August 25 at 2pm CDT - presented by Drs. Good & Savidge. Secure your spot today: https://t.co/Dff5snKJcd
0
11
12
@cellhostmicrobe
Cell Host & Microbe
3 years
#Microbiota modulation of intestinal epithelial homeostasis. @theGarrettLab show F. rodentium promotes epithelial proliferation & turnover by dampening retinoic acid production that supports survival of eosinophils, which suppress pro-proliferative IFNγ https://t.co/2stkKjpfwm
0
43
163
@LAMIGmucosa
LAMIG
3 years
Hello everybody! Are you interested in Bioinformatics? check out this great course in Chile!
@ejvillablanca
Ejv
3 years
Bioinformatic tools to analyze Single cell and spatial transcriptomic datasets all in one course and in a wonderful country Nos vemos en noviembre! #spatialtranscriptomics #rnaseq #Bioinformatics #immunology Thanks @10xGenomics for supporting my attendance to this course!
0
3
1
@CeliacDotOrg
Celiac Disease Foundation
3 years
What are some symptoms of celiac disease? Celiac disease can be difficult to diagnose because it affects people differently. There are more than 200 known symptoms which may occur in the digestive system or other parts of the body. https://t.co/kcL54R4KqV
0
9
14