campnetworkxyz Profile Banner
Camp Network ⛺️ Profile
Camp Network ⛺️

@campnetworkxyz

Followers
471K
Following
13K
Media
846
Statuses
4K

Transforming IP ownership for the AI-native era. Backed by @1kxnetwork, @blockchaincap, @daofive, @truebridgecp, @maven11capital, @OKX_Ventures, @Papervc

Joined October 2022
Don't wanna be here? Send us removal request.
@campnetworkxyz
Camp Network ⛺️
2 days
Introducing the Origin Whitepaper Billions of IP assets, instant attribution, frictionless licensing - the future AI agents demand, but today’s IP infrastructure cannot support. Origin provides the blueprint for programmable IP that humans and AI can create, license, and
70
69
225
@campnetworkxyz
Camp Network ⛺️
1 day
Over $80T in global IP remains trapped inside legacy licensing systems. Tokenization opens it to the world. Camp turns IP into a programmable asset class, opening new monetization and distribution rails for creators and institutions. IP Monetizes Better on Camp.
68
52
88
@niravmurthy
Nirav Murthy ⛺
1 day
Register IP → Create with AI → Infinite Content and no one’s built the infrastructure for any of it. until now. Origin is the solution to a world where models pump out millions of unlicensed outputs a day. music, code, videos, datasets, all have zero provenance, zero
@campnetworkxyz
Camp Network ⛺️
2 days
Introducing the Origin Whitepaper Billions of IP assets, instant attribution, frictionless licensing - the future AI agents demand, but today’s IP infrastructure cannot support. Origin provides the blueprint for programmable IP that humans and AI can create, license, and
23
10
38
@DoraiswamiRahul
Rahul ⛺️
2 days
In 2 years, agents will generate billions in IP value daily through licensing training data, remixing content, and executing micropayments in milliseconds. Origin is the only framework built for this reality. Hot off the press, our official Origin whitepaper defines how machines
@campnetworkxyz
Camp Network ⛺️
2 days
Introducing the Origin Whitepaper Billions of IP assets, instant attribution, frictionless licensing - the future AI agents demand, but today’s IP infrastructure cannot support. Origin provides the blueprint for programmable IP that humans and AI can create, license, and
13
10
25
@campnetworkxyz
Camp Network ⛺️
2 days
Read the full Origin whitepaper: https://t.co/176iQpv0Mi
1
0
15
@campnetworkxyz
Camp Network ⛺️
2 days
Origin establishes the infrastructure for an autonomous economy where rights are machine-readable, attribution is cryptographic, and micro-royalties clear in real time for both humans and agents.
1
0
13
@campnetworkxyz
Camp Network ⛺️
2 days
Origin’s fee and incentive model sustains protocol operation while aligning creators, licensees, validators, and developers. Security spans economic, technical, and social vectors, reinforced by audits, formal verification for critical modules, and a public bug bounty. The
1
0
11
@campnetworkxyz
Camp Network ⛺️
2 days
Origin’s gateway services provide authenticated content delivery based on onchain license checks, a legal document bridge that auto-generates jurisdiction-aware contracts tied to license IDs, and a multi-tier dispute-resolution framework - from automated detection to expert
1
0
11
@campnetworkxyz
Camp Network ⛺️
2 days
Origin treats agents as full IP entities. They can register outputs as IPNFTs, license training data and models, configure royalty routing for upstream contributors, and execute pricing or licensing strategies autonomously. Training data attribution links licensed inputs to
1
2
10
@campnetworkxyz
Camp Network ⛺️
2 days
Origin routes royalties through an attribution graph supporting multi-parent works, weighted contributions, and arbitrary lineage depth. A deterministic algorithm traverses the graph, computes each contributor’s share, routes funds into per-IPNFT Royalty Vaults, and executes
1
0
10
@campnetworkxyz
Camp Network ⛺️
2 days
Origin defines a primitive license taxonomy - view, usage, commercial, and exclusive - that can be issued and composed programmatically. Issuance is fully atomic: authority validation → conflict checks → payment settlement → license record creation → (optional) legal
1
0
10
@campnetworkxyz
Camp Network ⛺️
2 days
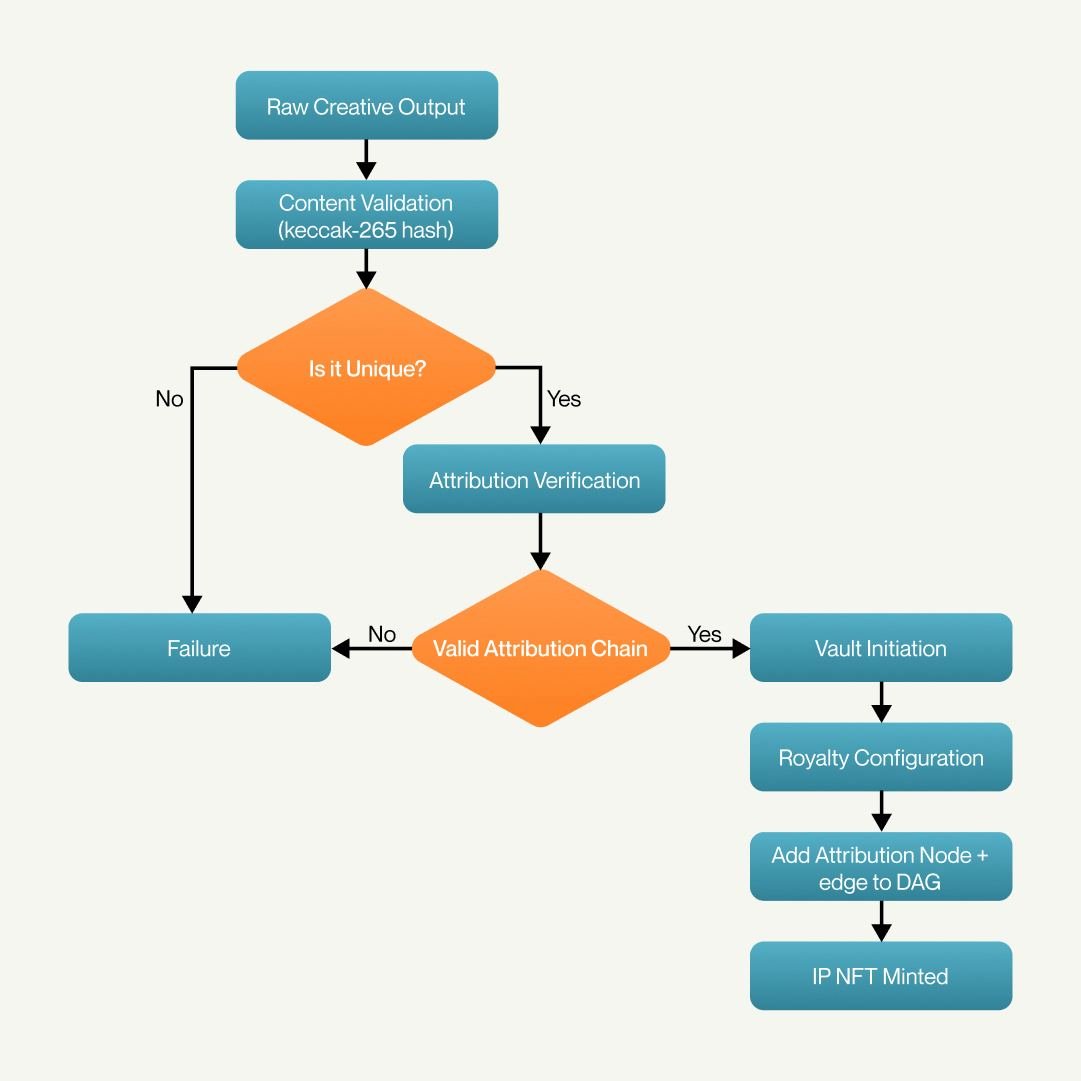
Origin’s registration pipeline turns raw outputs (media, datasets, code, models, agents) into verifiable IPNFTs by computing a content hash, checking for duplicates, validating parent rights, initializing royalty vaults, inserting the asset into the global attribution DAG, and
1
0
10
@campnetworkxyz
Camp Network ⛺️
2 days
Each IPNFT is a self-contained, machine-readable IP object encoding identity, metadata, licensing terms, royalty logic, and lineage. Agents can verify integrity, inspect terms, acquire access, and rely on deterministic settlement - all without human intervention.
1
0
12
@campnetworkxyz
Camp Network ⛺️
2 days
Origin is built around four design principles: ► IP-native primitives: IPNFTs encode licensing, royalties, and derivation as first-class logic. ► Composable operations: Agents chain provenance, licensing, and registration through standardized calls. ► Deterministic execution:
1
0
11
@campnetworkxyz
Camp Network ⛺️
2 days
Origin is structured across three layers: ► Protocol Layer - IPNFT registration, licensing, and royalty distribution contracts ► Service Layer - content delivery, legal document generation, dispute tooling ► Application Layer - SDKs and interfaces for marketplaces, AI
1
0
13
@campnetworkxyz
Camp Network ⛺️
2 days
Origin is a programmable IP protocol that: ► Represents IP as IPNFTs with embedded licensing and royalty logic ► Maintains a provenance graph for derivations and attribution ► Executes micro-royalty settlement in real time on Camp’s high-throughput infrastructure When IP is
1
1
14
@campnetworkxyz
Camp Network ⛺️
2 days
Today’s IP systems are manual, slow, and bureaucratic. They cannot track attribution across thousands of sources, enforce rights across derivatives, or settle micro-royalties worth fractions of a cent. Even onchain, ERC-721/1155 only model ownership - not licensing logic,
1
0
13
@campnetworkxyz
Camp Network ⛺️
2 days
Two major IPs on Camp - @MrFreeman0 and @blackmirror_xp - are now cross-collaborating inside @wideworlds_ai. This is what onchain infrastructure makes possible: IP that can interoperate, co-create, and unlock new commercial models at scale. IP monetizes better on Camp.
@MrFreeman0
Mr. Freeman
3 days
Look into a mirror Now look into the Black Mirror Notice the difference? I do @blackmirror_xp by @netflix is not “just a show” It is a cult series with hundreds of millions of views and top-tier industry trophies: Primetime Emmys, BAFTAs and a Saturn Award Now our universes
57
45
109
@iqbalameer
Iqbal Ameer
3 days
This partnership was a long time in the making. From online meetings to physical meetups around the world, we saw growth, opportunity and complete and absolute love to make things better than they were before. All Access on crypto's biggest IP chain is a mark for the record
@campnetworkxyz
Camp Network ⛺️
3 days
53 global music festivals and millions of fans from the $3.5T cultural economy are coming to Camp. It’s The Ship, @DWPFest, 808 Festival, S2O Festival, Sunset by NEON, and more will be tokenized via @allaccessio, transforming the world’s biggest festivals into programmable RWAs.
11
4
30
@DoraiswamiRahul
Rahul ⛺️
3 days
53 festivals. Millions of real users. $3.5T market that actually exists today. While everyone else is debating infrastructure, we're shipping the rails for culture to move onchain. Festival tickets are just the beginning. The cultural graph is about to become autonomous
@campnetworkxyz
Camp Network ⛺️
3 days
53 global music festivals and millions of fans from the $3.5T cultural economy are coming to Camp. It’s The Ship, @DWPFest, 808 Festival, S2O Festival, Sunset by NEON, and more will be tokenized via @allaccessio, transforming the world’s biggest festivals into programmable RWAs.
9
3
27