Behrouz Hassannia
@Behrouzh_H
Followers
237
Following
1K
Media
0
Statuses
273
FWO @fwovlaanderen postdoc at VIB-Inflammation Research Center @InflamResCen, @UGent, @UAntwerpen. Studying cell death, ferroptosis, cancer.
Gent, Belgium
Joined July 2017
Please RT and help us get the word out. Scott Dixon @sjd956 and I are co-organizing the first @FASEBorg #Ferroptosis conference this summer! Awesome line up of speakers and room for additional short talks! Save the date & come join us July 27 - 31, 2025! 𤩠https://t.co/VlV9L3kxx1
1
84
132
Itaconate transporter SLC13A3 impairs tumor immunity via endowing ferroptosis resistance: Cancer Cell
cell.com
In brief, Lin etĀ al. demonstrate that SLC13A3 functions as an itaconate transporter, allowing tumor cells to uptake macrophage-derived itaconate through SLC13A3. This process contributes to tumor...
0
23
83
Thanks to the "3D trial" researchers who committed to testing the iron hypothesis of AD in clinical trial. I'm saddened by the result, but there is so much we learnt. Iron is important for AD, but not in the way that we thought.
jamanetwork.com
This randomized clinical trial investigates whether the brain-permeable iron chelator deferiprone slows cognitive decline in people with Alzheimer disease.
In this randomized clinical trial, iron chelation with deferiprone accelerated Alzheimer disease progression. https://t.co/f45s0cia22
@ayton_scott @AmyBrodtmann @Amir_fzll @DrAnitaGoh @kalinowski20pav @yenyinglim @pmaruff @OlivierSalvado @AaronWagen @bush_professor
0
9
30
š¤©Thrilled to share our new study on the autocrine role of melanoma-secreted ApoE in controlling ferroptosis susceptibility across melanoma cell statesš@Sanket4578 et al. 1/3 https://t.co/8bHQIrK1WV
6
7
24
Mark your calendars! The 1st FASEB #Ferroptosis conference, July 27-31 2025! We just posted our preliminary agenda! Spectacular line up and lots of space for short talks / late breaking speakers. Help us get the word out & come join us in 2025! @FASEBorg
https://t.co/VlV9L3jZHt
2
39
129
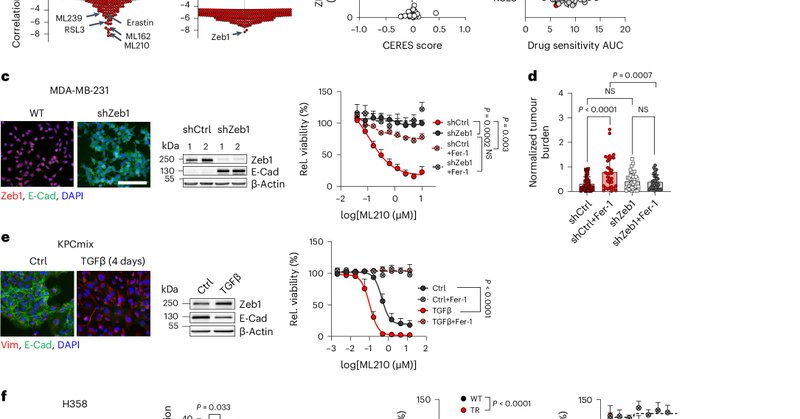
ā ļøā ļøā ļøPublication alert!ā ļøā ļøā ļø https://t.co/HzC92Mpkz2 Congratulations #BrabletzLab and @KoeberleLab for this amazing study. Happy to have played a tiny role #ferroptosis #lipidmetabolism #cancerplasticity
nature.com
Nature Cell Biology - Schwab, Rao et al. report that Zeb1 mediates enhanced ferroptosis sensitivity in cancer cells after EMT activation, associated with altered expression of selected lipogenic...
4
23
85
Happy to be a member of the team!
Thankful for recognition. Broers Tom en Wim Vanden Berghe strijden met eigen therapie tegen kinderkanker: āIk leef met leukemie dankzij nieuwe medicijnen. Nu wil ik anderen helpenā https://t.co/70heTtGYFn
@HLN_BE @Stkstichting @komop_tgkanker
0
0
3
Thankful for recognition. Broers Tom en Wim Vanden Berghe strijden met eigen therapie tegen kinderkanker: āIk leef met leukemie dankzij nieuwe medicijnen. Nu wil ik anderen helpenā https://t.co/70heTtGYFn
@HLN_BE @Stkstichting @komop_tgkanker
0
2
8
Published today! We found that cancer cells adapting to drug treatments don't simply switch from a sensitive to resistant state; instead there's a āresistance continuumā of resistant phenotypes with epigenetically reprogrammed states. š§µā¬ļø https://t.co/Jgx79K3i3a
@Gustavo_SFranca
32
392
2K
"PRDX6 augments selenium utilization to limit iron toxicity and ferroptosis" PRDX6 seems under int nse scrutiny lately.
nature.com
Nature Structural & Molecular Biology - The authors identified PRDX6 as a novel selenoprotein synthesis factor performing an iron-induced ferroptosis screen. They reveal that PRDX6 greatly...
0
8
47
It's official! Excited to be co-organizing the @FASEBorg conference on āFerroptosis, Oxidative Stress, and Lipid Metabolism: From Mechanisms to Therapyā w/ Scott Dixon @SJD956 !! Next summer July 27-31 2025! Save the date. More details coming soon. š #Ferroptosis #LipidTime
5
51
189
Acetyl-CoA carboxylase obstructs CD8+ TĀ cell lipid utilization in the tumor microenvironment: Cell Metabolism
cell.com
Hunt and Hurst etĀ al. report that the TME engages ACC in CD8+ TILs, culminating in profound steatosis visible by accumulation of lipid droplets. Limiting ACC ablates fatty acid synthesis and storage...
0
0
8
"A lipid atlas of human and mouse immune cells provides insights into ferroptosis susceptibility"
nature.com
Nature Cell Biology - Morgan, Pernes and colleagues perform mass spectrometry-based targeted lipidomics and provide a comprehensive lipid profile of human and mouse immune cells, which they then...
0
24
77
Check out our new opinion piece by @JacquemynJulie and @isharalhan_
1
13
40
Our tequnical paper is out in @CellRepMethods with @ToshiNakamura51 @damwahida in @Conrad_Labš This is a staightforward method for assaying activity of the ferroptosis guardians GPX4 and FSP1. GPX4 prepared in this way responds to RSL3 inhibition. https://t.co/smvz8Az9yj
cell.com
Lipid peroxidation triggers ferroptosis, a promising therapeutic target. Nakamura etĀ al. present a tangible method that utilizes affinity-purified GPX4 and FSP1 to obtain a snapshot of native...
3
10
61
Ferroptosis inhibition by oleic acid mitigates iron-overload-induced injury by Josiane Mann, Eduard Reznik, @MarceloFarina5, @bstockwell, and colleagues at @Columbia @UFSC and more
0
6
18
Thrilled to see our new review "The Cell Biology of Ferroptosis" w/ Scott Dixon (@SJD956) is online! We discuss the execution and regulation of ferroptosis, provide an organelle-centric view of the process, and highlight the many open questions. š https://t.co/eIvnpK2T4z
nature.com
Nature Reviews Molecular Cell Biology - Ferroptosis is a non-apoptotic, iron-dependent cell death mechanism driven by plasma membrane lipid peroxidation and subsequent plasma membrane rupture....
15
79
306
Our paper is out in @CellCellPress on unusual diPUFA phospholipids with two PUFA tails as drivers of #ferroptosis - Congrats to Baiyu, Fereshteh, Carla, Ed and collaborators! @columbia @Columbia_Bio free download:
5
22
109
I am excited to share our @NatureCancer review on the role of #lipid and #fattyacid #metabolism in #cancer progression and #metastasis! @MetaboholicsLab @adrianobcfilho @almut_schulze @DKFZ š„³ https://t.co/M7XD2Qvrd4
7
46
173