DreamerDee Profile
DreamerDee

@BarterDee

Followers
108
Following
3K
Media
111
Statuses
786

Mom of two Smart, Strong, Beautiful Girls

Joined March 2020
Don't wanna be here? Send us removal request.
@BarterDee
DreamerDee
2 days
What has happened with Ontario ACES Acute Care Enhanced Surveillance? Since the weekend before Canadian thanksgiving real-time data is only working every other day. Data all appears to be inaccurate.
kflaphi.ca
0
0
0
@BarterDee
DreamerDee
7 days
They are back in stock and make great stocking stuffers. My daughter got infected on a Wed. woke up that Friday with a sore throat and got a slight mark on the positive line. Was enough for me to know, took action and prevented the rest of us from getting it.
1
0
0
@HarrySpoelstra
Harry Spoelstra
16 days
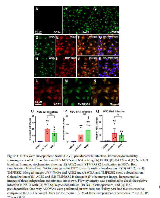
Susceptibility of Human Neural Stem Cells to SARS-CoV-2: Entry Mechanisms and Glycocalyx Influence šŸ”„A USA preprint, but already worth your attention! āž”ļøā€¼ļøā€œEctodermal infection by SARS-CoV-2 raises serious concern for potential TERATOGENIC effects on the nervous system,
1
31
88
@Dave_it_up
David It Up!
1 month
Eight Billion COVID Infections a Year: What the ā€œAirborne AIDSā€ Debate Reveals About Long COVID Advocacy (Based on : AJPM Focus study ā€œCOVID-19 is ā€˜Airborne AIDS’: provocative oversimplification, emerging science, or something in between?ā€) A strange thing is happening in
26
184
410
@vipintukur
Vipin M. Vashishtha
1 month
The researchers could design an even better nonspecific vaccine to mobilize and reset the immune response, in a way that could essentially be a universal, off-the-shelf cancer vaccine for all cancer patients. āž”ļø The results from this study demonstrate how powerful mRNA medicines
10
35
146
@BarterDee
DreamerDee
1 month
May I strongly recommend these tests and they have over night delivery. Early detection saved our butts. Within 48hours of incubation, woke up with a sore throat, slight mark on positive line. I knew and was able to act before my 7y/o passed it on. https://t.co/ZPIljw2shs
Tweet card summary image
canadastrong.ca
Our new batch of Artron COVID-19 tests have a long shelf life (2 years after manufacture), giving you peace of mind for multiple seasons. Made in Burnaby, BC by Artron Laboratories Inc. Health Canada...
0
0
0
@BarterDee
DreamerDee
2 months
ACES: Acute Care Enhanced Surveillance has been down since Friday possibly Thursday. Zero Data. Seems to happen at very optimal times.
kflaphi.ca
0
0
0
@ClareQ12
Clareq12.bsky.social- REAL socialists wear masks😷
2 months
My son recently had a kidney transplant. The nurses know he is classed as "severely immunosuppressed" but they refused to wear masks and said if he gets Covid, we can't PROVE it was from them 😳 We need masks in healthcare. Plz follow the link and vote yes ā¤ļø
@_CatintheHat
Cat in the Hat šŸˆā€ā¬› šŸŽ© šŸ‡¬šŸ‡§
2 months
DAILY MAIL POLL OF THE DAY: ā€œShould people have to wear face masks in medical facilities, as Violet Affleck suggests?ā€ āœ… If you agree with Violet (and me!), please cast your vote at the link below: https://t.co/uQwokiaTbr
69
570
2K
@Dave_it_up
David It Up!
3 months
COVID Isn’t a Cold. It’s Cigarettes All Over Again The Damage Is Everywhere – That Is the Definition of Long COVID Look, we’ve been here before. My grandpa smoked two packs a day for most of my memory of him. Everyone did. Doctors literally prescribed cigarettes for stress.
100
835
2K
@AdamVanBavel
Adam Van Bavel šŸ¤
3 months
24
87
158
@kadamssl
Kathryn
4 months
🚨 Friends, this is important in a stop what you’re doing and sign right now kind of way. The Canadian Aerosol Coalition has created a petition in support of implementing CSA mask standards in Canadian healthcare settings. We’re talking about nearly universal respiratorsā€¼ļø 🧵
47
482
2K
@Dave_it_up
David It Up!
11 months
The Silent Sabotage of Our Children: SARS-CoV-2 and the Lies We Tell Ourselves Why We’re Homeschooling—and Why Simple Engineering Could Save Us Yes, it starts out bleak. Stick around; we’ll talk about practical steps (and some hope) at the end. Let’s Quit Pretending: We’re
14
147
326
@Mielgray
Miel
11 months
I’m an epidemiologist and a parent. I’m very concerned about C19 in children, because there’s evidence of cognitive damage with each infection, developmental disorders from prenatal infection, and long term cardiovascular risk. Leaving aside the 10-20% risk of immediate sequelae
@GidMK
Health Nerd
11 months
I'm an epidemiologist and a father. I'm not overly concerned about COVID-19 and my daughter's health now in 2025. Here's why: https://t.co/Oxs2Xm0Y1c
42
618
3K
@BarterDee
DreamerDee
11 months
Nurses comment "it's a hospital there's covid"
11
23
362
@BarterDee
DreamerDee
11 months
My 101 year grandma visited a hospital ER in MUSKOKA She got covid from her visit. Now she is admitted, in her own room with surgical masks required and gowns. 20 feet away from her WIDE OPEN DOOR is the WIDE OPEN MATERNITY WARD & ALL OTHER PATIENTS WHO ARE NOT +
63
391
2K
@EmJayNabuurs
MJNabuurs
1 year
.@JillDunlop1: Time to act! You can significantly reduce the amount of virus being spread amongst Ontario’s littles by cleaning the air in schools/on school buses. It’ll help protect JK/SK kids, as well as reduce what they bring home to their younger siblings & preg fam members.
@BarterDee
DreamerDee
1 year
Ontario Children's Respiratory Hospitalizations We are doing nothing! We can clean & monitor the air, bring back extra cleaning. We are not helpless. Our Government has to act now!!!!! @SickKidsNews @fordnation @alandrummond2 @ONSchoolSafety @DrHanwell
1
19
40
@BarterDee
DreamerDee
1 year
It's getting worse.
0
0
3
@BarterDee
DreamerDee
1 year
Data by age group
kflaphi.ca
0
0
1