Alice Rossi Profile
Alice Rossi

@Alice_Rossi__

Followers
136
Following
202
Media
2
Statuses
39

Postdoc @MDC_Berlin @AvHStiftung, interested in naked mole-rats and in love with #mitochondria

Berlino, Germania
Joined April 2020
Don't wanna be here? Send us removal request.
@GaryRLewin1
Manx Neurobiologist
1 year
Proud to post our study showing that TENM4 is an essential transduction component for touch and pain. Important and groundbreaking led by Mohammed @khallaf13 with help from many like Angela Huang, Letizia Dalmasso and Sam @fluorescence_SC 👇Twittorial! https://t.co/KTkLtY8j4Y
1
7
36
@Alice_Rossi__
Alice Rossi
1 year
Check our new #preprint on how naked mole-rat mitochondria are not affected by oxygen deprivation! Have a look at the molecular mechanism here 👇
@GaryRLewin1
Manx Neurobiologist
1 year
Sociality shapes mitochondrial adaptations supporting hypoxia tolerance https://t.co/1iaCIOVPbC 👇 Below a twittorial on Alice Rossi's great paper @Alice_Rossi__ describing the mechanisms of cellular hypoxia resistance in the naked mole-rat!👇
0
0
5
@Alice_Rossi__
Alice Rossi
1 year
🎉 Curious to know how it’s possible to survive without oxygen? Excited to share my postdoctoral work! We unravel how naked mole-rats endure extreme hypoxia through their unique mitochondrial adaptations! 🙏 Huge thanks to the @GaryRLewin1 lab, all collaborators and friends!
@GaryRLewin1
Manx Neurobiologist
1 year
Proud to present Alice's @Alice_Rossi__ exciting study on how unique molecular adaptations of mitochondrial proteins allow naked mole-rat cells to survive 2 days without oxygen! Sociality shapes mitochondrial adaptations supporting hypoxia tolerance
1
1
6
@osca_90
Oscar Sánchez
1 year
Excited to share our new paper on PIEZO2 ion channels and their role in mechanical pain sensitivity! 🔬Check out how PIEZO2 mutations lead to nociceptor hyperexcitability and potential implications for chronic pain treatment. Thanks to all collaborators! https://t.co/9vQ0irIlpV
Tweet card summary image
academic.oup.com
The PIEZO2 ion channel transduces mechanical stimuli into neural signals for touch and pain. Sánchez et al. show in mice that making PIEZO2 highly sensitiv
5
6
17
@Alice_Rossi__
Alice Rossi
1 year
Join us this Saturday, 22nd June. Four tours to know more about the superhero animals, the naked mole-rats! 🔬👩‍🔬@GaryRLewin1 lab for the @LNDWBerlin @campusbuch @MDC_Berlin Get your tickets here 👇 https://t.co/Pv77deoc5o #LNDW24 #science
0
2
5
@JaneReznick
Jane Reznick
1 year
Emerging from X/Twitter hibernation to announce the first preprint of the lab! Naked mole-rat ❤️ keeps beating without oxygen thanks to their specialised glycogen. Spearheaded by @AmandaBundgaar2 in collab with @FrezzaLab - thanks to all involved! https://t.co/W5ptT9P9Uk
8
25
75
@Alice_Rossi__
Alice Rossi
2 years
Vote picture 364 and 417 by @ThanosBalomenos and @Lin25486951 !
@MDC_Berlin
Max Delbrück Center
2 years
Next up on our @helmholtz_image contest list are the submissions of #mdcBerlin researchers @ThanosBalomenos (left, ID 417 & right, ID 364) and @Lin25486951 (right) from the @GaryRLewin1 lab. Your vote(s) count! 👉 364: https://t.co/Kizw8zRXeF 👉 417: https://t.co/piP6gYuLaA
0
1
5
@GaryRLewin1
Manx Neurobiologist
2 years
I am absolutely thrilled to receive a new ERC advanced grant to study the origins of mechanical pain. I am eternally grateful for this funding instrument which ten years ago allowed us to tackle the molecular origins of extreme physiology in the naked mole-rat!
@MDC_Berlin
Max Delbrück Center
2 years
Neuroscientists @GaryRLewin1 and James Poulet from the #mdcBerlin have each secured a €2.5 million @ERC_Research Advanced Grant to study the neural networks of pain perception and body temperature regulation, respectively. Congrats! 🥳 #ERCAdG More:
0
4
53
@GaryRLewin1
Manx Neurobiologist
2 years
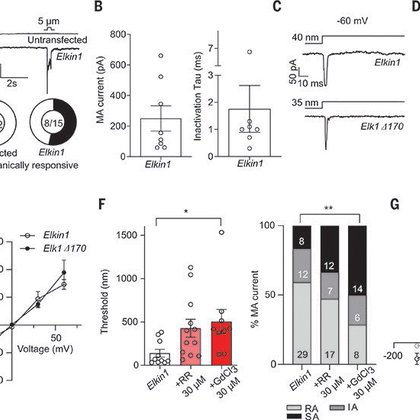
Short twittorial on our latest Elkin1 paper. First figure: Elkin1 talks like a channel, walks like a channel and is mechanically gated. Expression leads to mechanically gated currents just like any Piezo. Most importantly an unusual leak current appears in cells expressing Elkin1
1
26
82
@fluorescence_SC
Sampurna Chakrabarti
2 years
Read about our latest contribution to science ⬇️: How do we feel touch? https://t.co/2pXIgHZPsh (press release) https://t.co/hMOZsVTPGb Thanks to all the contributors and here's to the next discovery!
Tweet card summary image
mdc-berlin.de
Touch is a fundamental, yet scarcely understood, sense. Now, the team led by Gary Lewin at the Max Delbrück Center has discovered a second ion channel associated with touch perception. Elkin1 could...
@GaryRLewin1
Manx Neurobiologist
2 years
Touch sensation requires the mechanically gated ion channel ELKIN1 | Science https://t.co/wwfuaIGVsA Super proud to present our latest work led by Sam @fluorescence_SC , we identified ELKIN1 as necessary for normal touch sensation in mice and in human sensory neurons too!
11
16
59
@GaryRLewin1
Manx Neurobiologist
2 years
Touch sensation requires the mechanically gated ion channel ELKIN1 | Science https://t.co/wwfuaIGVsA Super proud to present our latest work led by Sam @fluorescence_SC , we identified ELKIN1 as necessary for normal touch sensation in mice and in human sensory neurons too!
Tweet card summary image
science.org
ELKIN1 is an ion channel important for touch mechanosensation in mice and potentially in humans.
1
46
158
@Alice_Rossi__
Alice Rossi
2 years
Well deserved Sam! @fluorescence_SC
@PDDBerlin
Post Doc Day Berlin
2 years
Congratulations to the winners of the best talks at #PDD23! 🏆👏 Anna Alessandra Monaco @annaAmonaco @MPI_MolGen, Tomislav Stolar @StolarTomislav @BAM_research, and Sampurna Chakrabarti @fluorescence_SC @MDC_Berlin, you've done an outstanding job.
1
0
5
@Alice_Rossi__
Alice Rossi
2 years
Great news! 🥳
@DomenicoAzTe
Domenico Azarnia Tehran
2 years
Exciting news 🎉 I've been awarded the KT Boost Fund👨‍🔬 by @ktstiftung @germanscholars! Grateful to @VolkerHaucke lab for the incredible support along this rollercoaster🎢 #ScientificJourney! Next stop: a #massspec twist with @theliulab @LeibnizFMP💪 Stay tuned for updates!🧠🧵1/4
0
0
3
@Alice_Rossi__
Alice Rossi
2 years
Just had a great night with @GaryRLewin1 lab for the N8 night! A lot of science and fun @LNDWBerlin! @MDC_Berlin #ScienceEnthusiasts @AngelaTLHuang @khallaf13 @Lin25486951 @mendez_aranda
0
3
18
@MDC_Berlin
Max Delbrück Center
2 years
Naked #molerats are almost pain-free. @GaryRLewin1's lab shows what we can learn from them to treat diseases at @LNDWBerlin. Nacktmulle sind recht schmerzfrei. Was wir von ihnen für Therapien lernen können, zeigt das Lewin Lab bei #LNDW23. News: https://t.co/JDDTcCtF4Q
0
5
13
@Alice_Rossi__
Alice Rossi
2 years
Happy to be part of this great work led by Sam @fluorescence_SC Have a look at the preprint!
@GaryRLewin1
Manx Neurobiologist
2 years
Check out our latest Preprint. Great work from Sam @fluorescence_SC, We show that the mechanically gated ion channel Elkin1 is required for touch in mice! https://t.co/gxkz1dLsB0
1
0
4
@Alice_Rossi__
Alice Rossi
2 years
Curious about naked mole-rats? Join us on Saturday 17th of June at @LNDNBerlin to know more about these amazing animals in @GaryRLewin1 lab @MDC_Berlin @campusbuch Register and check the full program here
Tweet card summary image
mdc-berlin.de
@MDC_Berlin
Max Delbrück Center
2 years
8⃣ days til @LNDWBerlin! Get to know @GaryRLewin1's "naked mole-rats with a sense of tact."🎙️ Full program: https://t.co/3JisVK3saf 8⃣ Tage bis #LNDW23! Die AG Lewin stellt "Nackte Mulle mit Taktgefühl" vor. 🎙️ Unser Programm: https://t.co/SIibbWdtR7 @BIMSB_MDC @campusbuch
0
7
11
@Alice_Rossi__
Alice Rossi
3 years
Don’t miss the next #PDD23 @PDDBerlin check the program
Tweet card summary image
mdc-berlin.de
@PDDBerlin
Post Doc Day Berlin
3 years
@Alice_Rossi_ "I am extremely happy to have joined the postdoc day 2022. It was a great moment to meet postdocs working in different institutes in Berlin and exchange thoughts and ideas. I am already looking forward for the next one!"
0
0
5
@Alice_Rossi__
Alice Rossi
3 years
Looking forward to start our project @fluorescence_SC in @GaryRLewin1 lab! 🎉
@fluorescence_SC
Sampurna Chakrabarti
3 years
Very happy to have our project selected for Pre-GoBio funding 🥳. Was a lot of fun writing it from scratch with @Alice_Rossi__ . Here’s to seeing it through with @GaryRLewin1 and team!
0
1
7