AlexDeCasien Profile Banner
Dr. Alex DeCasien (Thunderbolt) Profile
Dr. Alex DeCasien (Thunderbolt)

@AlexDeCasien

Followers
649
Following
4K
Media
71
Statuses
465

Postdoc in @bogglerapture’s Lab 🧠🧬⚧ Evolutionary Biologist | Queer 🌈 | Womanist | Yogi | Dancer | 🐶mama | 💍@ambrquerquetrky | she/they | all views = my own

Joined February 2015
Don't wanna be here? Send us removal request.
@AlexDeCasien
Dr. Alex DeCasien (Thunderbolt)
5 years
QT with a photo of you that somebody else has taken. Selfies are not allowed. It can be old or new but ideally one that really captures you.
@Dagim__A
🌺 ዳግማዊት 🌺
5 years
QT with a photo of you that somebody else has taken. Selfies are not allowed. It can be old or new but ideally one that really captures you.
3
0
8
@AlexDeCasien
Dr. Alex DeCasien (Thunderbolt)
7 months
So honored (!) and excited to see everyone in Albuquerque next week 🥹 🧠 🧬 #OSSD2025
@BiologySexDiff
Biology of Sex Differences
7 months
Alex R. DeCasien, PhD will receive the BoSD-OSSD 2024 Early Career Award for research in “Sex differences in the human brain: a roadmap for more careful analysis and interpretation of a biological reality” at #OSSD2025 @OSSDtweets!
2
3
14
@brainaddiction
Olivier George
10 months
It's clear that many do not understand what @NIH-funded research does to improve health. It's time to revive a study published 10 years ago that provides incredible information about this. link in the comment Every single new drug approved by the FDA from 2010–2016 was built on
78
419
974
@AlexDeCasien
Dr. Alex DeCasien (Thunderbolt)
1 year
We’re growing & still hiring! ✨ DM me if the following combo sounds like your jam: • honing your bioinformatics skills 💻 • focusing on neurogenetics 🧠 🧬 • dissecting disease mechanisms 🔍 • combating discrimination 🌈✌🏼
@AlexDeCasien
Dr. Alex DeCasien (Thunderbolt)
1 year
I’m thrilled & honored to be starting a new lab @ the NIA!! 🤩🥹 The Computational & Evolutionary Neurogenomics Unit focuses on: • neurodegenerative diseases 🧓🏽 • sex-biased 🧠 aging • comparative neurobio 🐒🐁 We’re looking for postdocs! 👀 Pls RT! DM me for more info ☺️
0
4
7
@cerrito_paola
paola cerrito
1 year
Beyond happy to see this work published! We show that developmental timing of social brain areas correlates with social and behavioral milestones in marmosets and, as in humans, extends into adulthood. https://t.co/FzX6Ovi0nr
5
39
131
@AlexDeCasien
Dr. Alex DeCasien (Thunderbolt)
1 year
Baby bro has his PhD!!! 🥹💜🥂
@SDeCasien
Stephen DeCasien, Ph.D.
1 year
Just passed my dissertation defense!! 🎉🍾
1
1
2
@AlexDeCasien
Dr. Alex DeCasien (Thunderbolt)
1 year
Double dose of Dr. DeCasiens comin’ right up!!! 🤓 ⚓️ 📚
@SDeCasien
Stephen DeCasien, Ph.D.
1 year
Defense soon….
0
0
9
@AlexDeCasien
Dr. Alex DeCasien (Thunderbolt)
1 year
I’m thrilled & honored to be starting a new lab @ the NIA!! 🤩🥹 The Computational & Evolutionary Neurogenomics Unit focuses on: • neurodegenerative diseases 🧓🏽 • sex-biased 🧠 aging • comparative neurobio 🐒🐁 We’re looking for postdocs! 👀 Pls RT! DM me for more info ☺️
7
20
82
@will_snyder98
Will Snyder
2 years
(1/11🧵) Echoes of fetal development etched into the adult brain 🧠 - Excited to share our new preprint! “A bipolar taxonomy of adult human brain sulcal morphology related to timing of fetal sulcation and trans-sulcal gene expression gradients” https://t.co/TOo9ArvBgU
biorxiv.org
We developed a computational pipeline (now provided as a resource) for measuring morphological similarity between cortical surface sulci to construct a sulcal phenotype network (SPN) from each...
2
29
54
@AlexDeCasien
Dr. Alex DeCasien (Thunderbolt)
2 years
Sorry for the typo! You can find my amazing PI over here 👉🏽 @bogglerapture
0
0
1
@AlexDeCasien
Dr. Alex DeCasien (Thunderbolt)
2 years
Many thanks to our co-authors & to you for reading!! (11/11)
0
0
1
@AlexDeCasien
Dr. Alex DeCasien (Thunderbolt)
2 years
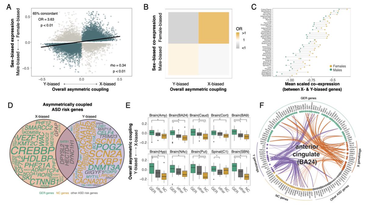
Limits/gaps include: 1) bulk gene expression data (missing cell type specific and protein-level info) 🫠 2) evolutionary mechanisms driving X vs Y diffs (positive vs relaxed selection) 🐒🦧🦍 3) environmental/social factors that lead to sex/gender diffs 👩🏼‍🦰👨🏽👱🏽👩🏾‍🦱👵🏼🧔🏻🧔🏽‍♀️ (10/11)
1
0
1
@AlexDeCasien
Dr. Alex DeCasien (Thunderbolt)
2 years
#6: Finally, we find that subclasses of ASD risk genes show diff patterns of co-exp. to X vs Y gametologs (bottom panel): regulation-related ASD genes 🟰 X-biased synapse-related ASD genes 🟰 Y-biased ➡️maybe these co-exp. patterns contribute to sex-biased ASD risk? 👀 (9/11)
1
0
1
@AlexDeCasien
Dr. Alex DeCasien (Thunderbolt)
2 years
#5: We predicted (& confirmed ✅) that genes with stronger co-exp. to X (vs Y) gametolog genes ➡️ higher exp. & co-exp. in XX👤 (vs XY👤) (top panel of fig) a.k.a. genes co-regulated with X (vs Y) gametologs tend to be more highly exp. and co-exp. in XX👤 (vs XY👤)❕ (8/11)
1
0
1
@AlexDeCasien
Dr. Alex DeCasien (Thunderbolt)
2 years
We then reasoned that: ⏺️ if diff. X vs Y co-exp. 🟰 each gene’s co-regulation with &/or regulation by X vs Y gametolog genes… ➡️ sex diffs in exp. & co-exp. may be partly organized by gametologs 👀 (in addition to other factors e.g., hormones) 🧩 (7/11)
1
0
1
@AlexDeCasien
Dr. Alex DeCasien (Thunderbolt)
2 years
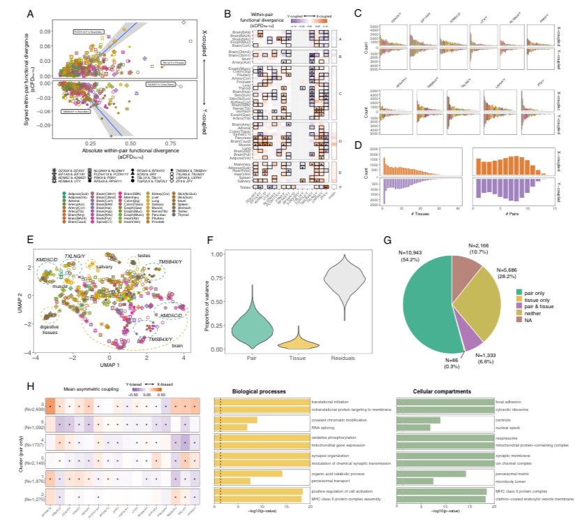
#4: We also ranked all autosomal genes by their differential co-exp. w/ the X vs Y member of each pair in each tissue (in XY👤) ◼️◾️▪️ ➡️patterns differ across pairs > tissues ➡️groups of genes with similar functions (e.g., synaptic) have similar diff. co-exp. patterns (6/11)
1
0
1
@AlexDeCasien
Dr. Alex DeCasien (Thunderbolt)
2 years
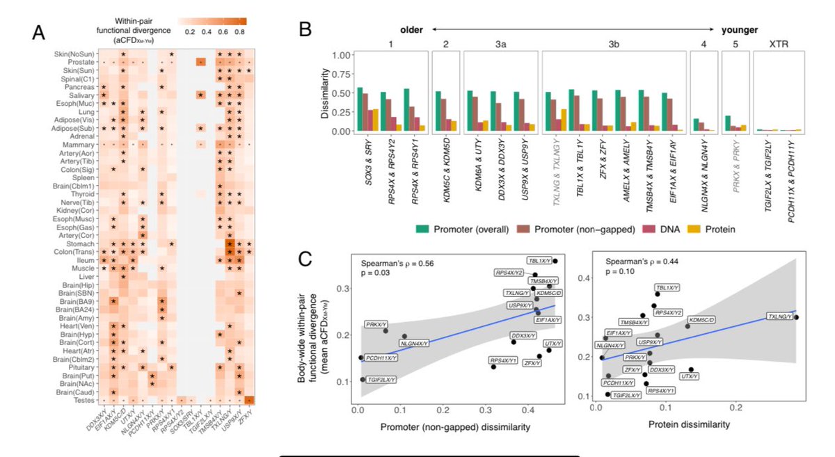
#3: The X vs Y members of some pairs look more diff than others 🤔 One contributor ➡️ X vs Y diffs are greater in gene pairs that are evolutionarily older 👵🏼 ⏰ (i.e., have been separated longer) & have more divergent regulatory (promoter) and protein sequences ▫️◽️◻️ (5/11)
1
0
1
@AlexDeCasien
Dr. Alex DeCasien (Thunderbolt)
2 years
Major findings: #1: Gametolog CFs look different in XX👤 vs XY👤 when we combine across sex chromosomes🧬 So 🟡+🟡 ❌🟰 🟡+🟠 #2: This is driven by divergence between the X vs Y copies in XY👤 (!) since pairs with ⬆️X vs Y diffs also have ⬆️XX vs XY diffs So 🟡❌🟰🟠 (4/11)
1
0
1
@AlexDeCasien
Dr. Alex DeCasien (Thunderbolt)
2 years
Many have answered this Q for specific gene pairs 🧬 & functional readouts (w/ e.g., single molecule techniques🔬) We used X vs Y co-expression fingerprints (CFs) 📈 to measure functional divergence in 40 human tissues ➡️ CFs are applicable to all gene pairs & tissues! (3/11)
1
0
1
@AlexDeCasien
Dr. Alex DeCasien (Thunderbolt)
2 years
Our main Q: Are the Y copies functionally 🟰 to the X copies? This Q may be relevant for sex-biased disease because… XX👤 express 2 X copies 🟡🟡 XY👤 express 1 X & 1 Y copy 🟡🟠 So if X & Y copies function similarly [🟡🟰🟠] Then 🟡🟡🟰🟡🟠 But what if 🟡❌🟰🟠⁉️ (2/11)
1
0
1
@AlexDeCasien
Dr. Alex DeCasien (Thunderbolt)
2 years
New preprint alert!🚨 Do you often find yourself thinking “what’s up with those genes that have (non-recombining) copies on the X & Y chromosomes?!”🧬👀 Probably not…but @bogglecapture & I think about these “gametolog” gene pairs quite a bit!🤔 (1/11) https://t.co/4Fkn2AEIQB
2
8
25