ASCPTjournals Profile Banner
ASCPT Journal Family Profile
ASCPT Journal Family

@ASCPTjournals

Followers
601
Following
138
Media
339
Statuses
1K

ASCPT is proud to publish 3 peer-reviewed scientific research journals, spanning clin pharm, pharmacometrics & systems pharmacology, and translational medicine.

Alexandria, VA
Joined September 2019
Don't wanna be here? Send us removal request.
@ASCPTjournals
ASCPT Journal Family
4 days
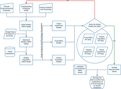
Can PBPK modeling be utilized to refine the drug interaction profiles of legacy drugs? Learn how the CYP1A2 contribution to riluzole metabolism was modified using a PBPK model in a study from Malik and colleagues. Read more: https://t.co/z0vKiOI2QR #CTSjournal
0
0
0
@ASCPTjournals
ASCPT Journal Family
5 days
Discover #CTSjournal's latest Mechanism of Action (MoA) paper on imetelstat, a novel, first-in-class telomerase inhibitor with recent US approval for lower-risk myelodysplastic syndromes (LR-MDS). Read the full article: https://t.co/7WRPMvWXnx #CTSjournal
0
0
0
@ASCPTjournals
ASCPT Journal Family
11 days
A scoping review recently published in #CPTjournal highlights the impact of cumulative “nephrotoxic burden” and better clinical tools to reduce preventable kidney injury in hospitalized patients. Read more here: https://t.co/OsS7y3U9mB #ASCPTjournal #ASCPT #clinicalpharmacology
0
0
0
@ASCPTjournals
ASCPT Journal Family
11 days
🚀From bench to bedside—see how #CTSjournal powered translational science in 2025! Record downloads, global reach, innovative special collections, and fast decisions. Read more & get inspired to submit your research in 2026: https://t.co/BjXWng1nBf #CTSjournal
0
0
0
@ASCPTjournals
ASCPT Journal Family
12 days
The #CTSjournal's Paper of the Month for February highlights a study that present an innovative AI/ML framework to identify actionable genomic variants for breast cancer, expanding precision oncology beyond common driver mutations! Read the full article: https://t.co/mH75rmCmVH
0
0
1
@ASCPTjournals
ASCPT Journal Family
14 days
Real-world study of 4,334 Australian patients with metastatic NSCLC treated with pembrolizumab showed median OS of 13.2 months—shorter than clinical trials. Read more here: https://t.co/y2mh90GcDl #ASCPTjournal #ASCPT #clinicalpharmacology
0
0
0
@ASCPTjournals
ASCPT Journal Family
18 days
A recent observational study published in #CPT investigated safety outcomes of tenecteplase in DOAC pre-treated patients with acute ischemic stroke. Read more here: https://t.co/gYn4dOIWuC #ASCPTjournal #ASCPT #clinicalpharmacology
0
0
0
@ASCPTjournals
ASCPT Journal Family
18 days
Our next student/trainee spotlight features Samantha Kolowrat! 🥳📰We are honored to house her recent article with #CTSjournal. Read her publication here ( https://t.co/jNTnoeatKQ) and learn more about Samantha in this video! #ASCPTjournals
0
0
0
@ASCPT_ClinPharm
ASCPT Alexandria
26 days
In the latest #TranslationalBytes #CTSjournal authors discuss insights for model-informed precision dosing from their recent study on Indomethacin in Preterm Infants. Check it out: https://t.co/bSPj8JdAYq
0
1
0
@ASCPTjournals
ASCPT Journal Family
20 days
Complex regulations create major barriers to rigorous cannabis research. Systemic reform is needed to support science that can inform evidence-based cannabis policy. Read more here: https://t.co/kgIWOZBZQz #ASCPTjournal #ASCPT #clinicalpharmacology
0
2
2
@ASCPTjournals
ASCPT Journal Family
23 days
Bridging QSP and pharmacometrics. A new #CPTjournal article highlights how integrating systems-level biology with population modeling improves translation, dose selection, and decision-making across drug development. https://t.co/TzugqsnOkS #ASCPTjournal #clinicalpharmacology
0
0
1
@MIbarraUy
Manuel Ibarra
1 month
Nueva publicación del grupo en @ASCPTjournals #PSPjournal! Modelo QSP de ácido valproico que genera proyecciones para mejorar el perfil de seguridad en niños y adultos 💊💻🎯 🔗 https://t.co/ddThPUbW9D @ByT_Udelar @QuimicaUdelar #Pharmacometrics #PrecisionMedicine
0
3
7
@ASCPTjournals
ASCPT Journal Family
25 days
Have you ever wondered whether the dorsal forearm could be used for intramuscular (IM) injections? Krol et al. characterized naloxone PK via the extensor digitorum communis muscle of the dorsal forearm vs. standard IM injection: https://t.co/UhLCYDZNEf #CTSjournal #ASCPTjournals
0
0
0
@ASCPTjournals
ASCPT Journal Family
26 days
Clinical DDI study results for remdesivir, an intravenous antiviral for SARS-CoV-2, was published by Chang and colleagues with #CTSjournal. Find out whether remdesivir dose adjustments are indicated with other medications here: https://t.co/z4VlKKcOrR #ASCPTjournals #DDI #COVID
0
0
1
@ASCPTjournals
ASCPT Journal Family
1 month
A new #CPTjournal study applies population time-to-event modeling to real-world data from Chinese women to identify predictors and timing of pregnancy loss. https://t.co/8EIHVl3IAw #ASCPTjournal #ASCPT #clinicalpharmacology
0
0
1
@ASCPTjournals
ASCPT Journal Family
1 month
Curious about the trends in approval time lag in Japan vs. the US for anticancer drugs? Check out Kanno and Matsuyama's article and further learn the factors that have helped to close the gap! Read: https://t.co/vc7AQWJmAX #CTSjournal #ASCPTjournals #DrugApproval
0
0
0
@ASCPTjournals
ASCPT Journal Family
1 month
A new #CPTjournal review explores how genetics of the stria vascularis influence cisplatin ototoxicity and highlights emerging multi-omics tools to improve risk prediction and patient safety. https://t.co/4kA4DQmEIE #ASCPTjournal #clinicalpharmacology @LabDabdoub @jabitbo
0
1
2
@ASCPTjournals
ASCPT Journal Family
1 month
Time to tune into our #CTSjournal's Mechanism-of-Action paper featuring ibrexafungerp, a first-in-class antifungal for vulvovaginal candidiasis and recurrent vulvovaginal candidiasis! Read more: https://t.co/jQiBA5IvR8 #CTSjournal
0
0
1
@ASCPTjournals
ASCPT Journal Family
1 month
Public adverse event databases like FAERS increase transparency—but low-quality analyses claiming “safety signals” can create unwarranted alarm, influencing clinicians and patients without solid scientific evidence. Read here in the #CPTjournal: https://t.co/SvL2KsEvw1 #ASCPT
0
0
0
@ASCPTjournals
ASCPT Journal Family
1 month
Ever wonder how dose-escalation design impacts the safety and advancement of anticancer drugs in clinical trials? Learn the key differences between model-based and rule-based methods in this article from Nonami and colleagues! Read more: https://t.co/XSSpnBqxZb #CTSjournal
0
0
0